8 月 15 日,腾讯在公布 2019 年第二季度财报后,“腾讯员工平均月薪 7.27 万”的话题一度冲上微博热搜榜第一,评论区中,有网友羡慕到冒泡,留言称:“年薪 7 万不到的我哭出了声。”
前不久智联招聘公布了 2019 年全国 37 个主要城市的平均招聘薪酬为 8452 元 / 月,北京、上海、深圳均超过了 1 万元,即使月入过万了也达不到腾讯员工工资的 1/7。

事实上,互联网公司向来以福利待遇优渥著称。不仅腾讯,华为、百度、阿里等在员工薪酬上也毫不吝啬。除了腾讯,华为也曾以“华为员工平均年薪 60 万”博得了一波关注;而自阿里上市至今,马云为员工“包的红包”更是高达 800 亿元。
薪资之外,很多公司为了留住人才甚至都不惜砸重金用于员工日常生活补贴,关乎到员工的衣食住行,没有对比就没有伤害,为此邦哥盘点了 5 家互联网巨头的福利待遇。柠檬精们来相遇吧,默默哭泣的邦哥可不能一个人酸
Top 5:百度
眼红指数:★★★☆
百万美金最高奖项 + 父母健康保险 + 早餐夜宵免费
百度在公司福利这块最为出名的大概就是“奖金无上限”了。
2015 年年初,李彦宏在年会上自豪地宣布,某位小伙伴拿到了 50 个月工资的“百度最高奖”。粗略算下,就算月薪只有 2 万,也有 100 万。当然,能获此殊荣的员工月薪肯定不止 2 万。此外,百度每年还设“季度创新奖”和“百度骄傲奖”。

2018 年 8 月 11 日的 Summer Party 上,李彦宏按照惯例颁布了百度年度最高奖项。引人注目的是,共有六支团队,各自获得 100 万美金奖励,也就等于是一口气颁发了 600 万美金壕奖。

截至 2018 年,百度已发出了 30 个百度最高奖,奖金总金额超过2 亿人民币。
同样在 Summer Party 上,百度宣布,员工每天的早餐和夜宵都免费。

父母是远在外打拼的儿女们永远牵挂,2018 年 10 月,百度推出“青松计划” —— 所有司龄两年以上百度员工,其父母将获得全国范围内的医疗保险,并且不限父母年龄、身体健康状况、有无社保。

爱屋及乌,百度的这项福利太暖心了,解决了很多奋斗在一线城市的年轻人的后顾之忧,也许这就是“别人家的公司”吧!
Top 4:格力
眼红指数:★★★★
连续三年涨薪、送房、充话费
格力员工的逆天福利,从来都是一个大写的“服”!董明珠从出道开始,一直被认为是霸道总裁,怼股东怼投资者,但霸道总裁的背后是对员工的温柔。每一次人前大放豪言,格力事后都一一兑现承诺。

早在 2016 年底,一则《格力公司全员每人每月加薪 1000 元的通知》在网上流传:格力电器对入职满三个月的全体员工,每人每月加薪 1000 元。

董明珠霸气回应:“有人说我是因为赌气,集团董事长免了,收购也没成功。如果我是赌气,就不会走到今天。我明年继续加 1000 元,那些问 ‘ 你加 1000 我们怎么办?’ 的人,你们倒是也加呀!”
时间过了一年多,董明珠说到做到了。
2018 年后开工第一天,格力员工收到“全员每月再加薪 1000 元”的好消息。格力官方微信称:按照人均每月加薪 1000 元的总额度,根据绩效、岗位给员工加薪。
按格力 8 万员工来计算,每月公司工资支出要多出 8000 万,一年就是9 亿 6 千万,而这个数字还不包括因为工资上涨带来的社保和公积金等支出的增加。
关于加薪,董明珠有一个观点:不要等员工要求涨工资,要主动加工资,超越员工的期望。
今年 1 月 8 日,格力电器又发布了全员涨薪的通知。根据通知,格力电器自 2019 年 1 月起,根据不同岗位给予薪资调整,总增加薪酬在 10 亿元以内。在员工现有月工资的基础上,每人每月增发 1000 元。入职满 3 个月的员工,除过特殊议薪人员外,都可获得加薪。

这是自 2016 年以来,格力电器连续三年宣布员工加薪。
除了加薪,送房子也是董明珠做的事。
早前,格力就已为员工提供宿舍:“每位员工有一间 20 平米的宿舍,如果结婚了,则有一套 50 平米的两居。2018 年 5 月,董事长董明珠宣布:只要是格力人,就一人一套房,“你做到退休,房子我就给你。”
2018 年 8 月,格力自费投资 20 亿元的人才公寓破土动工,该项目包括 3000 套人才公寓,预计将会在 2021 年交付。
涨薪、分房,远远不够。董明珠表示,格力电器将会推出新的政策,员工所有的通讯设备全部免费,通讯花费也将会由格力全力承担。
果然,7 月 2 日中午,格力电器在其官方微信公众号上发布了一则题为《董明珠:我为格力九万员工话费“买单”》的消息。
该则消息透露,格力电器于 6 月 28 日在公司内部发布了珠格电字【2019】19 号《关于全员免费使用工作电话的通知》的“红头文件”。

格力电器称,这一政策不仅兑现了董明珠“承担员工通讯费用”的承诺,还惠泽了员工家属,为五口以内的格力家庭减免了每月的话费支出。
每人一百元花费,看似不多,但是我们来算一笔账,就可以知道格力的良心:
截至 2018 年底,格力电器在职员工总数为 88800 人,以每人每月 100 元话费支出计算,一年下来,格力电器为员工“包话费”的成本约为1.065 亿元。
为什么要给员工涨薪、分房、充话费?
用董明珠的话说很简单:“我要给他们安全感,让员工不要天天为住房、吃饭这些考虑。”
在分红方面,2017 年格力电器因为宣布不分红使得市场炸了锅,而在今年的股东大会上发生剧情大逆转。
2018 年,格力归属上市公司股东净利润262.03 亿,利润率在国内家电行业是最高的。而且这一年格力累计分红126 亿,也刷新了历年分红的纪录。
2018 年 8 月,格力投资 20 亿元的“格力明珠广场”人才公寓正式奠基;2018 年 9 月,格力学校落成开学;2018 年 11 月,格力联合珠海城市职业技术学院,成立格力明珠产业学院。
格力电器称,公司利用政府学位政策,解决公司技术研发人员、管理骨干、 双职工等群体子女入学需求,为员工解决后顾之忧。
TOP3:阿里
眼红指数:★★★★☆
阿里 800 亿“红包”给员工
“别人开 4 倍工资也挖不走我的员工!”马云曾自信满满地说道。

5 月 15 日,阿里发布的 2019 财年第四季度财报显示,2019 年一季度阿里股权奖励支出为71 亿元,同比增长 14%。截至 2019 年 3 月 31 日,阿里共有员工10.2 万人。
而在去年 8 月阿里披露的 2019 财年第一季度报表中,授予员工蚂蚁金服股权奖励非现金开支达到111.8 亿,股权奖励总开支达164 亿元。
据全天候科技统计,自上市以来,阿里用于员工股权奖励累计价值超800 亿元。在中国互联网公司中可以说绝无仅有的高额股权激励。
邦哥在阿里工作的朋友称,P6 员工的要求是“独挡一面”,P7 员工则是需要“无中生有”,即时刻有创新思维。阿里会给 P7 级别以上(包括 P7)员工发股票,奖励 1000 股权(折合人民币超 100 万元)。根据 InfoQ 搜集的阿里职级体系薪资水准表格显示,P7 薪资达 50-70W。

阿里巴巴职级体系表
你以为这就是阿里福利的最高境界,图样图森破?!
就拿体检来说,阿里每年都会为全体员工的父母安排一次免费体检,并为这项福利取了好听的名字 ——“康乃馨”关爱父母计划。从阿里全球有几万名员工来算,每位员工乘以 2,单单这个计划每年就要花掉阿里上亿元。
除了承包员工家属的健康体检外,阿里的员工福利几乎涵盖生活的方方面面。
购房方面,阿里在杭州、北京、深圳等地有不少员工福利房,其中在阿里巴巴总部杭州,马云特批自建 380 套福利房,并按照市场价 6 折出售给员工。阿里的分房政策关照的主要是中下层员工,并且在杭州无房的员工可以优先购买。
另外,阿里的“iHome 计划”,为员工提供了 20 万 -30 万的首次购房免息贷款,员工总贷款额高达 30 亿元,也算是互联网企业中的大手笔了。
同时,每年的 5 月 10 日阿里日,还为 102 对新人举办盛大的集体婚礼,马云亲自做证婚人。

2019 年“阿里日”上马云为员工证婚现场致辞
马云曾说,阿里巴巴成功的很重要的一个秘诀就在于我们有大量的女性。怀孕后,女员工有超长带薪孕假,男员工有陪产假。员工有孩子了?阿里有 “iBaby 子女教育关怀计划 “,为阿里员工孩子的成长提供良好的环境,并且帮助解决外地来杭员工的子女上学问题。
此外,工作满五年的同学即“五年陈”,公司会为他们举行一场隆重的授戒仪式,高管们亲手为他们戴上白金戒指!
马云曾说过员工离职无非两种原因,要么钱给少了要么心委屈了。如此看来,别人给你开 4 倍工资让你离开阿里,你愿意吗?反正邦哥是不愿意的!
TOP2:华为
眼红指数:★★★★★
人均年薪 60 万,9.7 万员工持股
在工资最高的互联网大厂中,华为员工不能没有姓名。今年 4 月底,华为通过# 华为员工平均年薪 60 万 #的话题实力赢得一波关注。

热搜背后的原因是,华为 2018 年交出了一份漂亮的成绩单。
年报显示,华为 2018 年全球销售收入7212 亿人民币,约 1069 亿美元,这也是华为首次进入营收 1000 亿美元俱乐部;净利润 593 亿元人民币,相当于每天净赚 1.6 亿元人民币左右。
当然,享受华为业绩快速增长的是华为自家员工。2018 年年报显示,华为目前有 18.8 万员工。按照 2018 年雇员“工资、薪金及其他福利” 1124 亿元的总数来算,人均近 60 万元。

据华为之前公开的薪资表,一个工作五年的员工年收入在 30 万以上。

今年 7 月,华为又爆出一个猛料。
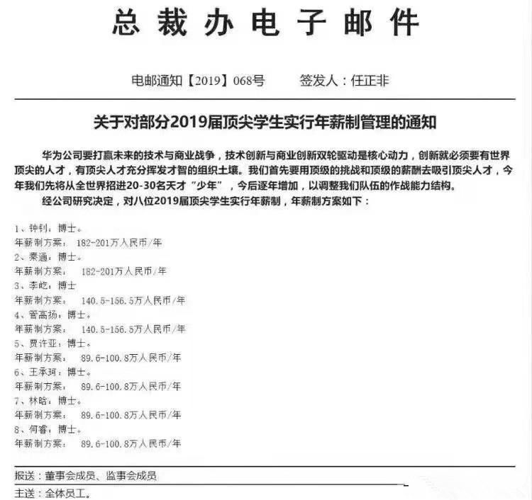
任正非签发的华为总裁办邮件,实行对 2019 届顶尖学生的年薪制管理办法。通知称,华为今年将从全世界招 20-30 名天才“少年”,往后每年增加,调整队伍作战能力。并将对 8 位 2019 届顶尖毕业生,实行年薪制!年薪能达到多少呢?
最低 89.6 万,而最高竟然达到 201 万!

华为的高薪酬与股权激励也不无关系。
华为是一家 100% 由员工持股的民营企业,持股员工达 9.68 万人。然而,股东计划并非对所有员工开放,员工通常只有在 3 年表现强劲后才能获得股权。值得一提,创始人任正非的持股比例并不算多,仅为 1.14%。
据路透社报道,今年 3 月,华为计划提高员工内部股票股息,增幅为 3%,总价值为数十亿美元。此外,有消息人士向路透社透露,“ 2018 年,华为每股现金股息从 1.02 元增至 1.05 元”。这或许意味着,对于持股较多的员工,现金股息或许与年薪相当。
为提升员工办公环境,华为更是投资 100 亿,在东莞松山湖科技产业园区弄了 1900 亩地,修建了 12 个欧洲小镇。作为智能终端总部基地,这里将容纳超过 3 万的研发人员。为方便各个小镇之间的联系,华为甚至还专门建起了一条轨道交通线。
去年年初,华为在东莞为员工提供了30000 套员工住房,只要是满足条件的内部员工只需要花8500 元每平的价格即可购买一套精装修的房子,虽不是免费分房,但华为给出的产权政策也相对宽松,规定前五年属于租赁,5 年期满后全价购买即可享受完整产权,且可以转让出售。
按照华为全球 18 万员工计算,如果这项福利落实到每个员工身上,华为需要付出超过千亿。
不过,任正非也同样感慨“留不住高级人才”。据华为官方透露,博士级员工近 5 年平均离职率为21.8%。而以 2014 年入职的博士员工来看,4 年已出走近一半,还留在华为只有57%。

而离职率的或许与华为的“加班文化”有关。
今年 1 月,高德联合交通运输部科学研究院、清华大学戴姆勒可持续交通研究中心、阿里云等机构发布了 2016 年度交通报告。以公司的维度来计算各公司的平均最晚下班时间,以估算各公司的加班情况。
从报告来看,华为平均工作日加班时间达到 3.96 小时,位居首位,腾讯、阿里以几分钟的差距紧随其后,排名前十的十家互联网公司加班时间都超过 3 小时,实际上互相之间的差距几分钟、十几分钟而已。

邦哥发现,在 # 华为员工平均年薪 60 万 # 的话题下,有华为员工发评论自嘲:“虽然我们睡得少,但是我们挣得多呀。”
TOP1:腾讯
眼红指数:★★★★★☆
员工平均月薪 7.27 万元
“腾讯员工平均月薪 7.27 万”的热搜来头,源于财报。腾讯最新报表显示,2019 年上半年薪酬成本是 242.59 亿元,员工数按 5.631 万人计算,平均半年薪资是 43.08 万元。2019 年第二季度,腾讯员工的季度薪资是 21.81 万,即月薪为 7.27 万。
5 月份腾讯发布第一季度财报后,曾引发过一模一样的热议。当时,腾讯财报显示,员工的平均月薪为 7.09 万,不到三个月,又涨了 1800 元。

按照这样的算法,一名腾讯员工的月薪已经超过 7 万,年薪则直逼90 万元!
年薪 7 万不到的邦哥已经不敢说话了 ……

尽管,很多腾讯员工出来辟谣,说自己工资没有那么高。7.27 万的数据,是由“总酬金成本”除以总人数得来的,这种统计口径与传统认知的薪酬确有差别,腾讯官方也澄清过。就算这样,这个薪酬支出也让绝大部分人可望不可及。


2004-2018 年,腾讯员工薪资的上涨历程
来源:21 世纪商业评论
另外,据了解,腾讯 2018 年财报并未披露高管薪酬。不过,并非最高薪人士的总裁刘炽平 2018 年薪达 3.13 亿元,平均月薪酬达 2608 万元;马化腾年薪为 4593.7 万元,平均月薪酬为 382.8 万元。薪酬包括薪金、花红、津贴、福利、退休计划供款和计入总和收益表的股份酬金开支等。
而据 2017 年年报显示,腾讯集团 12 名高管薪酬总计为 14.6 亿元,即平均每人年薪 1.22 亿元,月均酬金约 101.7 万元。
腾讯成立周年纪念日每年如期会在邦哥票圈刷屏。尤其是腾讯成立 18 周年的纪念日,马化腾宣布,给每位员工发放 300 股腾讯股票作为企鹅“成年”特别纪念,本次授予股票总价值约达17 亿港元,约合人民币 15 亿元。
另外,腾讯还为在职员工、离职员工、外包人员和公司服务人员准备了总额约3000 万元的现金红包,单个红包金额在 188-1888 元之间不等。

马化腾现身腾讯 18 周年庆直播
在住房方面,腾讯的“安居计划”为入职不到 3 年的新员工提供每年 15000 元的住房补贴,而且为全部员工提供最高 50 万元的无息贷款。此外,腾讯员工还拥有高额的安居借款额度,借款利息也相对较低。
在出行的方面,腾讯公司为员工提供班车接送,早上是六点到九点,晚上是六点到十点都有班车接送,时间很灵活,并且要是超过晚上十点后打车公司给予报销。
并且,腾讯每年开工的时候,马化腾都会亲自给所有员工发红包,并说上一句新年快乐。
2019 年新年开工发红包
在腾讯还有免费早餐的福利。有人可能就说,区区一个免费早餐算得了什么?不妨算个账,如腾讯有 4 万多名员工,人均 10 块钱,那么一个早晨就是40 多万,相当于一个一线城市程序员的年薪,当然这还不包括人力成本、投入设施等成本。
此外,在腾讯,员工还有“死后福利”,过世员工家属可以领半薪十年,并且如果该员工有孩子,每个孩子还会增加 12 个月薪。
写在最后
在互联网科技行业,很多公司为了留住人才都不惜砸重金,采取的方式无外乎:高薪高福利、股权激励、解决住房户口以及日常生活补贴等方式。这背后也说明了企业对优秀人才的渴望。
上述这些公司大部分都在北京、深圳、杭州等地有总部或分公司,员工遍布各地有数万之众,想要照顾到每一个员工肯定是不切实际的,因此要留住人才还是需要更大力度的员工福利支出。
当然,你的工资和你创造的价值是成正比的,你能拿多少在于你能创造多少价值。在互联网大厂收入高,但也少不了 996 和熬夜,别人拿得出这个么多钱,前提你也要有命去拿。
看完了这些公司和大佬给出的薪资福利,大家认为哪家公司和老板更豪气更大方呢?
文章作者:芭蕉扇,如若转载,请注明出处:http://www.809030.com/chain/27429.html

