作为期货市场最大的技术服务商,竟遭到期货公司的集体封杀,并且几乎是“致命一击”,这是文华财经此前始料不及的。
作为期货市场最大的技术服务商,竟遭到期货公司的集体封杀,并且几乎是“致命一击”,这是文华财经此前始料不及的。
目前,距离期货公司停用文华财经以及1月20日的穿透式监管执行日期不足一周,文华事件是否有变局或者转机,备受市场关注。
近日,文华财经总经理尚守哲独家回应券商中国记者,当时我们回应期货公司的措辞确实不妥,一个“小”字惹了祸,作为乙方不应该对客户那么傲慢,在这件事上确实做错了。
1月12日,文华公告称,已完成符合穿透式监管要求的中台系统解决方案,决定向各期货公司免费提供中台系统的全套软件产品和相关技术支持。
“虽然我们已经完成了软件系统的改造,但目前的难点在于,距离监管制定的1月20日的截至日期只剩下一周时间,而大部分期货公司还没有完成硬件的部署,按照穿透式监管的要求,没有办法全部上线,期货公司只能抱团停用文华,所以大家现在陷入了一个囚徒困境里。”尚守哲说。
据记者了解,目前行业中仅有5-6家期货公司可以在1月20日之前将文华云端交易中台系统安装在服务器上,大部分期货公司则无法完成,大部分甚至连服务器都还没买。
尚守哲坦言,目前命运不在自己手里,呼吁监管可以给予一定的延期。期货公司与文华财经的症结就在于硬件改造的时间不足,期货公司为了合规考虑,只能集体抵制文华。
有期货公司相关负责人也告诉券商中国记者,关键还是看监管的态度,他们也不想和文华搞僵,目前在观望,希望可以握手而言。不过,也有期货公司表示,文华的方案不仅仅是钱的问题,焦点是文华收集客户信息和交易数据的问题始终存在。
文华财经总经理独家回应事件始末
按照证监会、中国期货市场监控中心及各交易所等要求,期货公司须严格落实做好终端信息采集、中继代理软件管理及认证等穿透式监管工作,并在2020年1月20日之前符合监管要求。
“1月20号完成所有期货公司系统改造,可能对其他软件服务商没有困难,但对文华来说是有困难的,因为我们的客户量是最大的。五六年前我们设计云端交易平台时,就是想为整个期货行业服务,我们仅云端交易平台就有100多个服务器,每台服务器都是各自完成不同的功能的分布式系统设计。这就好比一辆火车,现在把它拆成一辆辆汽车给期货公司,而汽车与火车的结构又不一样,所以改造的工作量非常大。”文华财经总经理尚守哲说。
据券商中国记者了解,此前文华财经就给期货公司分别提供了方案一和方案二,不过由于这两个方案无法满足穿透式监管,就有了方案三。
方案三指出,文华云端交易中台系统,需要安装在期货公司的服务器上运行,期货公司需要自备机房、服务器和带宽资源,自行运维。不过,期货公司购买文华的云端交易中台系统后,文华收取软件升级、技术支持等服务费用。
按照文华给出的方案三,期货公司除了要购置硬件费还要加上使用文华的软件费用,对本就利润低、艰难度日的一些期货公司而言,确实是一笔难以承受的费用。
一方面,文华财经由于软件改造难度大,进展没有达预期,在监管日期前或难以完成;另一方面,期货公司购买文华云端交易中台,还要支付软件升级和技术支持费。
1月3日,广州期货表示,文华财经交易软件暂不符合监管的要求,若其在2020年1月21日前仍无法满足监管要求,将面临停用的风险。随后,美尔雅期货、西部期货相继跟进。
1月10日,距离1月20日截至日期越来越近,本就对文华财经改造系统满足穿透式监管工作信心不足的期货公司,在文华回复了一句“小期货公司”的导火索下,中信、永安等头部期货公司纷纷宣布暂停使用文华,最终导致79家公司集体封杀文华,双方矛盾彻底爆发。
尚守哲对券商中国记者表示,“当时我们回应的措辞确实不妥,作为乙方不应该对客户那么傲慢,在这件事上确实做错了。”
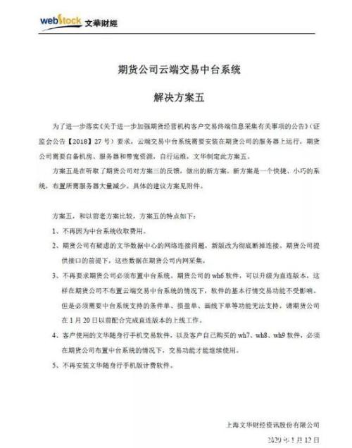
1月12日,文华财经完成了符合穿透式监管要求的中台系统解决方案,并决定向各期货公司免费提供中台系统的全套软件产品和相关技术支持。
除了不在收费以外,文华新版改为彻底断掉连接。在期货公司提供接口的前提下,这些数据在期货公司内网采集。
文华财经公告称,中台系统遵照合规性要求,如能直接部署在期货公司的服务器上,则可保证用户交易指令直达期货公司。在期货公司准备好设备及网络后,文华可配合期货公司迅速完成中台系统部署方案的实施。完成部署后,文华PC端和手机端的所有产品和功能不受影响,可继续使用。
同时,期货公司在本地部署文华中台之前,文华财经也可以提供过渡直连方案,保障基本交易功能,但投资者暂时无法使用条件单等功能。


症结:硬件改造时间不足,“命运已不在自己手里”
目前,文华财经不仅向期货公司和广大投资者表达歉意,也不再收取期货公司中台系统的软件费用了,双方问题是不是迎刃而解了呢?事实却没那么简单。
“虽然我们已经完成了软件系统的改造,但目前的难点在于,距离监管制定的1月20日的截至日期只剩下一周时间,而大部分期货公司还没有完成硬件的部署,按照穿透式监管的要求,没有办法全部上线云端交易平台,期货公司只能抱团停用文华,所以现在陷入了一个囚徒困境里面。”尚守哲说。
再来看期货公司一方。由于有合规的要求,期货公司只能选择继续抱团,封杀文华。
“第一,要合规;第二,怕客户流失。因为如果哪一家率先部署硬件与文华合作,由于文华的云端交易平台用户粘性高,客户可能就转移走了,造成客户流失。最终只能拧成一股绳,联合起来,不敢先与文华合作,要不然以后没法在行业混了。”一位行业资深人士表示。
据记者了解,目前行业中仅有5-6家期货公司可以在1月20日之前完成将文华云端交易中台系统安装在服务器上,大部分期货公司则无法完成,大部分连服务器都还没买。
尚守哲也坦言,目前命运不在自己手里,呼吁监管可以给予一定的延期,给予大家购置服务器的时间。如果能延迟两个月,应该能够能完成所有期货公司云端交易中台系统的部署和上线,届时既能满足穿透式监管的要求,又能支持目前云端交易平台上条件单、损盈单、画线下单等功能的使用,能够保障所有投资者顺利进行交易。
据记者了解,在文华决定向各期货公司免费提供中台系统的全套软件产品和相关技术支持后,期货公司上线云端交易平台的费用节实省下了一大笔。
按照文华的新方案,预计大型期货公司的部署硬件设备,包括服务器、机柜、专线等费用大概在30-50万左右,最多不超过50万,较之前版本的100-200万减少大半,中小型期货公司的费用则大约在10-30万之间。
有期货公司相关负责人告诉券商中国记者,关键还是看监管的态度,他们也不想和文华搞僵,目前在观望,希望可以握手而言。
不过,华南一家期货公司表示,文华的方案不仅仅是钱的问题,焦点是文华收集客户信息和交易数据的问题始终存在。“客观的说,客户使用文华的满意度还是很高的,但客户并不了解内在的问题。我们并不针对文华,硬伤不解决,谁敢上文华?”
“投资者的交易指令经过文华最终要上报到期货公司核心交易系统。期货公司肯定是掌握自己客户的所有个人信息和交易数据的。只是作为被监管的持牌机构,不会也不可能拿这部分数据用于其他商业用途。至少目前也是没有证据证明文华利用这些信息和数据有其他恶意商业用途的。”一位期货行业的技术老兵表示。
对于文华有收集投资者信息和交易数据问题,尚守哲也表示,文华并不是通过客户交易去收集客户信息,而是按照互联网监管的要求,客户注册就会留下数据信息。
“作为一家商业公司,文华无疑是成功的。深耕市场、贴合投资者、勇于创新,产品赢得了普遍认可,商业模式也收获了经济利益。近年来我们都在谈金融科技,文华是最具有互联网思维的金融科技公司之一。然而,在传统金融市场,具备互联网思维的前提还有一个前提是:符合监管要求、落实国家关于金融信息安全的政策。”上述行业技术老兵表示。
市场呼吁监管部门了解实际情况
文华事件最终走向如何,首要考虑的一定是投资者。
“期货公司和文华财经打架,最后最受伤的其实是客户。很多客户习惯使用文华,如果最后真的一刀切,只能被迫更换移动端交易软件,刚开始用起来肯定会有不适应。”有期货从业者感慨。
有私募也表示,文华财经一直都是市场占有率第一的期货交易软件,其程序化交易也很不错。“这次主要问题是他俩打架没有考虑客户问题,很多客户在文华财经付过费用了。”
值得注意的是,2018年9月,文华财经移动端软件收费的问题就曾引发行业震动,投资者和期货公司对此均有意见。据了解,头部的期货公司每年付给文华的软件使用、服务费用在百万级别。在收取期货公司高额软件服务费用的同时,向市场普通投资者收取费用,有重复收费问题。
“希望文华面对困境,做好产品,服务好投资者,摒弃不符合各方利益的商业模式,满足监管要求。与期货公司切实做好沟通和协商。”上述行业技术老兵表示。
针对期货公司集体封杀文华,知名媒体人、一财创办人秦朔则认为,“比较悲哀”。封杀文华,放弃云端接入,不是一种好的选择。因为放弃先进的交易技术,把市场弄的不活跃,期货公司的的佣金也会减少。
针对文华的技术,尚守哲也告诉券商中国记者,他们系统采用的是异构双活。“异构双活开始一般由4个团队同时从开发,等工程开发到一半以上,选择4套团队中2套做得最好的装在不同的服务器上,执行相同的东西互相备份。我们云交易平台就是这样两套不同的代码,运行在100多台服务器上。全市场如此大的交易量,我们运行了这么多年,没有出现大的事故,确实是很难的。我们就是给期货行业提生产工具的。”
文章作者:财经老王,如若转载,请注明出处:http://www.809030.com/futures/55813.html

 财经老王
                                                财经老王                                            