3月12日,中期协发布实施《期货经营机构及其工作人员廉洁从业实施细则》(简称《细则》),切实加强对期货经营机构及其工作人员廉洁从业的自律管理。
3月12日,中期协发布实施《期货经营机构及其工作人员廉洁从业实施细则》(简称《细则》),切实加强对期货经营机构及其工作人员廉洁从业的自律管理。
  
中期协当日发布的通知要求,各期货经营机构应当认真执行《细则》规定,建立健全廉洁从业相关制度及机制,加强廉洁从业风险防控,开展自查自纠,发现问题及时整改。期货经营机构从事基金、证券相关业务时,应同时遵守相关自律组织的廉洁从业规定。
2018年6月27日,证监会发布《证券期货经营机构及其工作人员廉洁从业规定》。此次发布实施的《细则》对期货经营机构及其工作人员廉洁从业要求进行了细化规范。
厦门大学经济学院教授韩乾接受期货日报记者采访时表示,《细则》中详细说明了期货经营机构及其工作人员在工作中必须注意的廉洁行为规范,并通过内部落实责任和协会处理等方式,加大行业廉洁的自律力度,有利于促进行业从业人员行为规范,净化行业生态环境,维护我国期货市场的健康发展。
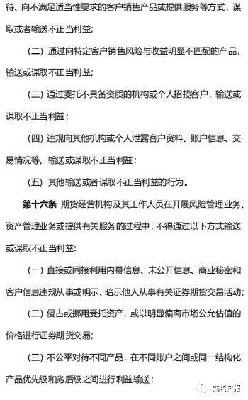
具体来看,《细则》明确了对期货经营机构及其工作人员的禁止性规定,细化了禁止期货经营机构及其工作人员在开展期货经纪业务及其他销售产品或提供服务过程中,在开展风险管理业务、资产管理业务或提供有关服务的过程中,以及在开展期货投资咨询业务中不得输送或谋取不正当利益的具体情形。
《细则》还指出,协会对会员及其工作人员的执业行为进行监督、检查,并可以在现场检查中将廉洁从业管理情况纳入检查范围。期货经营机构及其工作人员违反规定的,协会按照有关自律规则的规定采取书面警示、约见谈话、训诫、公开谴责、限期整改、暂停或撤销从业资格、暂停会员部分权利等纪律处分。其中受到训诫、公开谴责、限期整改、暂停或撤销从业资格、暂停会员部分权利等纪律惩戒的,按规定将纪律惩戒信息记入证券期货市场诚信档案和协会行业信息管理平台。
“行业廉洁自律是保证我国期货市场稳定、健康发展的重要法治基础。”在中国(香港)金融衍生品投资研究院院长王红英看来,国内期货市场生态环境的进一步净化,有助于提升我国期货经营机构及其工作人员的服务水平,进而更有利于我国期货市场进一步与国际接轨。
  
  
  
  
  
  
  
  
  
  
  
文章作者:Bright,如若转载,请注明出处:http://www.809030.com/futures/70887.html

 Bright
                                                Bright                                            