美联储紧急降息拉开全球宽松帷幕 黄金牛市前景明朗 事件回顾:3月3日晚,美联储在与G7国财长和央行行长会议后,率先宣布宣布降息50个基点,同时还将IOER降低50基点至1.1%。降息理由是为应对新冠肺炎构成不断变化的风险。此后多家央行都追随美联储的宽松表态,为应对疫情带来的潜在经济冲击做好准备。澳洲央行3日率先宣布降息25基点,随后马来西亚央行也降息25基点。香港已经宣布降息50基点。美联储主动扛起量化宽松大旗,为全球央行启动新一轮货币宽松拉开帷幕。
美联储紧急降息拉开全球宽松帷幕
黄金牛市前景明朗
事件回顾:3月3日晚,美联储在与G7国财长和央行行长会议后,率先宣布宣布降息50个基点,同时还将IOER降低50基点至1.1%。降息理由是为应对新冠肺炎构成不断变化的风险。此后多家央行都追随美联储的宽松表态,为应对疫情带来的潜在经济冲击做好准备。澳洲央行3日率先宣布降息25基点,随后马来西亚央行也降息25基点。香港已经宣布降息50基点。美联储主动扛起量化宽松大旗,为全球央行启动新一轮货币宽松拉开帷幕。
观点概述:目前新冠肺炎疫情带来经济面临下行风险使各国加大货币宽松力度,黄金有长期上涨的基础,尽管上周黄金价格大跌但本周已经得到修复,技术面上其上行通道未改变,目前国际金价上方阻力位在1700美元/盎司,对应国内价格在382元/克,但受流动性影响短期行情波动增大,加上国内期货市场夜盘暂停,沪金日盘跳空情况较为严重,操作上建议逢低做多但需轻仓操作,在跌破前期低位时需及时止损。对于追求短线收益的投资者则可在周末预期发生重大的风险事件前或市场波动率偏低时买入虚值的黄金看涨期权赚取波动率上涨的收益。

一、新冠肺炎疫情引发风险,
降息对经济提振效果存疑
2月以来,新冠肺炎蔓延超过70个国家,报告的病例已经超过9.3万例,除中国以外的病例达到10000例,其中最为严重的是日本、韩国和意大利确诊感染人数均超过1000例。疫情带来的恐慌引发全球包括股票、商品等金融资产价格的暴跌,美国三大股指在2月最后一周均跌逾10%,其中道指下跌3583点,为美股史上最大周跌点数,当周跌幅为12.4%,创2008年10月以来最大单周跌幅。
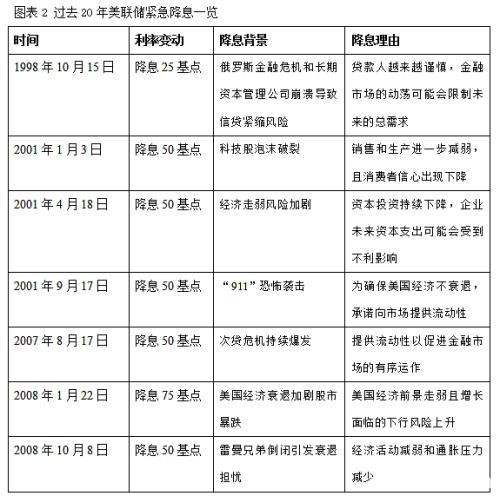
回顾过去20年美联储数次的紧急降息操作,主要原因在于应对来自金融市场的风险,除2001年9月的“911”恐怖袭击后的一次紧急降息50基点,美联储为缓和袭击事件带来的恐慌情绪,承诺向市场提供流动性。事实上美联储在上周已经有所暗示,但此次降息的速度及幅度都超乎市场的预期,选择在3月17日议息会议之前降息50基点,反映本次操作的迫切性。同时值得注意的是,美联储是在与G7国财长和央行行长会议后宣布降息,此后多家央行都追随美联储的宽松表态,这是自2008年金融危机以来全球央行第二次联手行动,这标志着全球都将进入货币宽松的低利率环境。

尽管美联储仍然强调当前美国经济的基本面保持强劲,但市场对于降息并不十分“领情”,美联储宣布降息后,美股仍然下跌,反应投资者对经济前景的担忧。由于美国居民的大部分资产都是金融资产,股市下跌对消费市场的影响有待观察,叠加当前美国政府显然在防疫上未有太大作为,而部分地区已经出现一些口罩等物资短缺的问题,公共卫生事件对居民消费需求的抑制,影响到企业业绩在其债台高筑的情况下或有爆发风险危机。回顾过去两轮降息对经济提振的效果较为有限,美国经济仍然走向疲弱,若未来货币宽松和财政、行政政策不能同步发力,本次美联储的降息会让历史重演。但可以预料的是,未来美联储仍将进一步降息,据CME美联储观察,市场对于美联储在4月份进一步降息25个基点至0.75%-1.00%的概率仍高达68.6%。

二、机构喊出1800美元目标,
黄金未来将不断获增配
美联储紧急降息拉开全球宽松帷幕,低利率环境下黄金作为硬通货相对于现金和债券的配置价值不断凸显,避险需求和货币贬值将导致资金涌入黄金市场。从过去两轮的降息周期来看,尽管金价在过程中出现一定波动,但在后期走出较明确的趋势上涨行情,2008年启动的一轮全球QE直接推动金价在不到3年的时间内由680美元涨至1920美元创新历史新高,此轮央行货币宽松对金价的推动力度亦可期待。华尔街著名投行高盛在近期一份报告中表示“黄金作为避险资产,在本次病毒中表现将好于日元、瑞士法郎”并喊出2020年黄金有望到达1800美元的目标位。从全球最大的黄金ETF SPDR基金的持仓来看,尽管持仓不断上升达到近期的高位,但距离2012年的历史高点仍有较大距离,高盛或代表欧美主流机会的看法,黄金未来将不断获增配。


综上所述,考虑到新冠肺炎疫情带来经济面临下行风险使各国加大货币宽松力度,黄金有长期上涨的基础,尽管上周黄金价格大跌但本周已经得到修复,技术面上其上行通道未改变,目前国际金价上方阻力位在1700美元/盎司,对应国内价格在382元/克,但受流动性影响短期行情波动增大,加上国内期货市场夜盘暂停,沪金日盘跳空情况较为严重,操作上建议逢低做多但需轻仓操作,在跌破前期低位时需及时止损。对于追求短线收益的投资者则可在周末预期发生重大的风险事件前或市场波动率偏低时买入虚值的黄金期权赚取波动率上涨的收益。

风险提示:美国经济大幅走弱,美股大幅波动风险。
文章作者:小雅鹿,如若转载,请注明出处:http://www.809030.com/gold/68467.html

