原油期货是怎么产生的?
20世纪下半叶以来,国际油价经历多次大起大落,全球经济备受冲击。在遭遇数次石油危机之后,人们意识到衍生工具的重要性,石油期货应运而生。
20世纪70年代,国际社会连续发生了多个导致原油市场波动的事件,包括1973年第四次中东战争爆发引发的第一次石油危机、1979年伊朗革命引发的第二次石油危机,而第二次石油危机成为20世纪70年代末西方经济全面衰退的一个主要原因。
几次的石油危机中,原油价格均受到中东国家原油产出、政治动荡的影响,同时被中东国家用作对抗西方制裁的手段。为削弱石油输出国组织(OPEC)对石油价格的控制,完善以市场供需为基础,欧美国家逐步放松了对原油及成品油的价格管制,原油及成品油期货市场随之产生。
在此背景下,美国对原油进行去管制政策。纽约商业交易所(NYMEX,于2008年被CME GROUP收购)在1978年推出的取暖油(Heating Oil)期货合约大获成功的基础上,1982年推出了世界第一个真正意义上的原油期货合约——轻原油期货合约(Light Sweet Crude Oil),由于它是以美国著名的西得克萨斯中间基原油为主要交易标的,又被称为西得克萨斯中间基原油(WTI)期货合约。
20世纪60年代末至70年代中期,随着挪威北部以及英国等地陆续发现大型油田,1976年北海布伦特地区也开始产油,1980年北海地区的产量已经达到每天200万桶。针对越来越大的北海原油交易,价格信息提供商普氏能源(PLATTS)在1978年推出了“原油市场价格连线(Crude Oil Market Wire)”。1981年,15天的布伦特远期合约被开发用于交易布伦特原油。1988年6月23日,伦敦国际石油交易所(IPE,于2001年被洲际交易所ICE并购)推出布伦特(Brent)原油期货合约,北海成为可以和中东、西非竞争的原油供应地。20世纪80年代,OPEC市场份额不断下降,到1986年,OPEC决定将价格和期货市场挂钩。至此,国际两大种基准原油——WTI和布伦特形成了。
随着世界经济的发展,对原油需求不断提高,国际原油价格也随之呈现大幅波动。在这个过程中,原油期货作为原油交易的主要避险工具得到了迅速发展。目前,原油期货是商品期货市场上最大的交易品种。
全球有哪些重要的原油期货合约?
原油期货目前已成为全球期货市场上最大的商品期货品种,发展至今由于其充分发挥了稳定市场的作用,得到各国投资者的广泛认同,在国际现货贸易中也扮演了越来越重要的角色。
目前,世界上最重要的原油期货合约有3个:伦敦国际石油交易所(ICE)的北海布伦特原油(Brent)期货合约;纽约商业交易所(NYMEX)的轻质低硫原油和得克萨斯中质油(WTI)期货合约;迪拜商品交易所(DME)推出的Oman原油期货合约。
(一)布伦特(BRENT)期货合约
IPE布伦特原油期货合约的特别设计用以满足石油工业对于国际原油期货合约的需求,是一个高度灵活的规避风险及进行交易的工具。IPE的布伦特原油期货合约上市后取得了巨大成功,迅速超过重柴油(Gas Oil)期货,成为该交易所最活跃的合约,从而使IPE成为国际原油期货交易中心之一,北海布伦特原油期货价格也成为国际油价的基准之一。现在,布伦特原油期货合约是布伦特原油定价体系的一部分,包括现货及远期合约市场,该价格体系涵盖了世界原油交易量的65%。
虽然CME(芝加哥交易所)和ICE(洲际交易所)都有布伦特原油期货合约,但ICE作为全球最大的原油期货市场之一,全球2/3以上现货交易与之挂钩,因此,布伦特原油报价体系以ICE的布伦特原油期货为核心。
布伦特原油由于其质轻、低硫的优良品质而备受青睐,作为基准品质被广泛交易,成为该地区原油交易和向该地区出口原油的基准油,西北欧、北海、地中海、非洲以及也门、伊朗等部分中东国家均参照其价格。
Brent期货合约内容见表4-1。

 (二)WTI期货合约
(二)WTI期货合约
NYMEX作为目前流动性最大的原油交易平台,其推出的WTI期货合约是目前世界上成交量最大的商品期货品种之一。美国超级经济地位以及NYMEX交易所在能源期货的鼻祖地位,使WTI成为该地区以及向该地区出口原油的交易基准油。
交易参照WTI原油的地区有:厄瓜多尔出口美国东部和墨西哥湾的原油、沙特阿拉伯向美国出口的阿拉伯轻油、阿拉伯中油、阿拉伯重油和贝里超轻油。
WTI期货合约的具体内容见表4-2。




(三)阿曼(Oman)原油期货合约
迪拜商品交易所(DME)推出的阿曼原油期货合约,是全球最大的实物交割原油期货合约。与WTI和布伦特合约相比,阿曼原油期货合约是亚洲石油交易最重要的参考合约。
2009年2月1日DME与CME共同宣布成功地完成了DME合约转移至CME Globex电子交易平台。此后,DME阿曼原油在CME平台进行交易,而三大原油基准价格WTI、Brent及阿曼原油都可以在CME平台进行交易。WTI和布伦特合约对应的是含硫量较少的原油,阿曼原油期货合约(见表4-3)对应的是含硫量较高的原油。阿曼原油产量大,其交割量是布伦特原油交割的4倍以上,因此阿曼原油期货合约更适合做亚洲的基准合约。根据数据显示,DME交易中40%的阿曼原油输往中国市场。


此外,截至目前,国际上有11家交易所推出了原油期货。其他国内/区域性的原油能源交易所及其上市合约有:印度大宗商品交易所(MCX)的WTI、布伦特原油;印度国家商品及衍生品交易所的布伦特原油;日本的东京工业品交易所(TOCOM)的中东原油;俄罗斯交易系统交易所的布伦特、Urals原油;新加坡商品期货交易所(SMX)的WTI原油;泰国期货交易所(TFEX)上市的布伦特原油;阿根廷的罗萨里奥期货交易所(ROFX)的WTI原油;南非的约翰内斯堡证券交易所(JSE)上市的原油期货。
国际原油期货市场有哪些参与主体?
1983年以后,大型炼油商和上下游一体化的大型石油公司陆续进入了原油期货市场。据统计,截至1984年,当时50个最大的石油公司中有80%都使用了原油期货。另外,大型终端用户,如航空公司和其他能源用户,也出现在原油期货市场中。此外,由于交易量和未平仓合约数已上升到符合资本流动性要求的程度,广大的投机者也涌入原油期货市场。
从20世纪80年代后期起,又有一些新的参与者被吸引到原油期货交易中来,包括像摩根·士丹利这样的“华尔街炼油商”。同样,石油价格较高的波动性和不稳性因素带来的投机机会也吸引了小型终端用户和独立生产者。
但总的来说,国际原油期货市场的参与主体有以下几种类型。
(一)套保与投机者
原油市场具有价格发现、规避风险以及规范投机三大功能。因此,原油期货的参与者基本可以按照参与期货交易目的不同分为两类:一类是套期保值者;另一类是投机者。
1.套期保值者
套期保值者,是指在现货市场中已经持有现货或即将持有现货的个人和公司,他们参与期货交易的目的是通过期货交易规避他们在现货市场的头寸可能面临的价格风险。套期保值者可能是商品的拥有者和使用者,如炼厂、石油公司,也可能是投资者,如跨国公司等。
2.投机者
现在和将来在现货市场中都不持有现货,他们参与期货交易的目的不是为了规避现货市场的价格风险,而是企图利用期货市场的价格波动,高卖低买,赚取利润。
投机者可以分为场外交易投机者和场内交易投机者。场内交易投机者,是指在场内的投机者,他们具有交易所的会员资格,但是只为自己或自己的公司进行交易。他们偏向做小价差、大交易量的短线买卖。场内交易投机者与场外交易投机者相比,具有时间和价格上的优势,他们对市场判断的准确率、交易的效率以及成功率都胜于场外交易投机者。
(二)做市商
做市商制度是一种市场交易制度,由具备一定实力和信誉的法人充当做市商,不断地向投资者提供买卖价格,并按其提供的价格接受投资者的买卖要求,以其自有资金和证券与投资者进行交易,从而为市场提供即时性和流动性,并通过买卖价差实现一定利润。简单地说就是:报出价格,并按这个价格买入或卖出。
目前,做市商已成为全球最大的无形交易市场,并被全球创业板市场效仿。同时,做市商制度也被“移植”到期货市场。目前,引进做市商制度的期货品种及期货交易所有:香港交易所的指数期货和利率期货、新加坡交易所的新元利率期货、东京国际金融期货与期权交易所的美元兑日元汇率期货、芝加哥商业交易所的活牛期货和天气期货、纽约商业交易所的天然气期货和铝期货以及伦敦金属交易所、伦敦国际石油交易所、伦敦国际金融期货期权交易所、德国期货交易所等。
完全的做市商制度的主要特点有:一是客户订单都是在与做市商进行交易,客户之间并没有直接的交易;二是做市商可以采用连续报价的方式不断地向市场报出价格,也可对客户询价进行应价,客户通常在看到做市商报价之后才选择是否进行交易。因此,实行做市商制度的市场机制被称为报价驱动机制,由做市商发出报价来驱动市场的成交。
做市商制度虽几经变迁,但做市商的本质特征,即订单显示和成交的控制权一直未变,每个做市商实质上都是一个小交易所,这就是做市商的主要盈利模式和积极做市的动力来源,也是做市商制度在市场流动性和稳定性方面优于竞价制度(指令驱动市场),在市场交易成本和透明度方面劣于竞价制度的根本原因。
(三)投资银行
金融投机商大规模卷入能源市场已成为常态。2008年,美国财政部曾披露信息表明,能源市场掉期协议的五个最大使用者都是投资银行,他们几乎主宰了商品和商品期货的掉期交易,这五家投资银行是美国银行、花旗集团、摩根大通、汇丰(北美)控股和瓦霍乔亚银行。最近十年里,金融投机商的做多头寸在能源市场所占比例已经从25%上升到了目前的65%左右。华尔街著名的投资银行——高盛甚至建立了自己的石油储备,俨然一副能源公司的模样。
此外,养老金等大型机构投资者在石油期货贸易中也扮演了极其重要的角色。美国商品期货委员会(CFTC)的数据显示,受到远期合约中低价原油的利诱,美国养老金等大型机构投资者逐步将大宗商品列入可投资的资产目录中,并继续增加其原油期货头寸。美国最大的养老金机构——加州公务员退休金,通过高盛等投资银行将大约11亿美元投入商品期货掉期合约中。
华尔街大型投资银行和大型石油公司几乎就是国际原油期货市场和现货市场信息话语权的主导者。即便是在全球化的背景下,其信息话语权对于市场的影响作用仍不可低估。

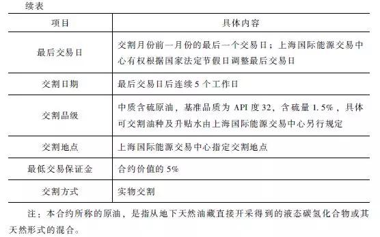
我国原油期货标准合约是怎样的?
中国原油期货标准合约具体内容见表4-4。


延伸阅读
我国原油期货合约与国际主要的原油期货合约关键条款的对比
(1)合约标的
各合约标的对比见表4-5。
(2)最小变动价位
各合约最小变动价位的对比见表4-6。

(3)涨停板
各合约涨停板的对比见表4-7。

(4)保证金
各合约保证金的对比见表4-8。

(5)挂牌合约
各挂牌合约的对比见表4-9。

(6)交易时间
各合约交易时间的对比见图4-1。
(7)最后交易日
各合约最后交易日的对比见表4-10。

为什么我国原油期货要设计成“国际平台、净价交易、保税交割”?
原油期货标准合约方案设计主要体现了三个原则:国际平台、净价交易、保税交割。
(一)国际平台的构建有助于我国形成原油价格体系
我国原油期货合约将直接引入境外投资者、保税交割以及可能采用美元计价等创新,原油期货有望成为国内首个真正意义上的全球化投资品种,有利于我国形成原油价格体系。
(二)净价交易
目前,我国商品期货的交割结算价都是含税价格,而国际主要商品期货市场的交易价格则是不含税的净价,含税交割带来国内期货价格偏离市场预期的天然升水。
进口商品要经过报关、品级确定、运往交割仓库、注册仓单等复杂环节,在浪费了大量人力、物力的同时也提高了交割成本。
(三)保税交割
期货保税交割,是指以海关特殊区域或场所内处于保税监管状态的货物作为交割标的物的一种交割方式。
保税货物利用保税仓库在完成进口报关前就可以进入交割环节,不必先行办理报关手续,缴纳进口关税和相关税费,在保持现有交割规则体系不变的基础上实现了交割成本的降低和交割效率的提高。
同时,保税交割也丰富了期货市场的交割方式,大大增加了期货市场对现货市场交易的拟合度,尤其是对于企业客户而言,他们可以更灵活地采用最符合他们自身需求的交割方式,充分体现了期货市场服务于产业、服务于国民经济的功能。
目前,我国主要的原油进口码头宁波、舟山、青岛、大连等地有大量已建和在建的保税油库,这些油库有的已经成为国内外石油公司在亚太地区原油贸易的重要中转地。从中东进口的石油通过保税油库中转已辐射到中国、日本、韩国等亚太地区主要石油消费国,以保税油库为依托发展的原油期货市场具有非常良好的现货贸易基础。
保税油库是连接主要原油进口来源地、原油运输通道、周边原油市场和我国国内原油市场的纽带。借助保税交割,进口原油可以很容易地参与国内市场的交割,从而保证了期货市场能够有充足的原油进行交割,为我国推出原油期货准备了必要的前提条件。
境外交易者如何参与我国原油期货交易?
(一)境外交易者的定义
境外交易者,是指从事期货交易并承担交易结果,在中华人民共和国境外依法成立的法人、其他经济组织或者依法拥有境外公民身份的自然人。
境外经纪机构,是指在中华人民共和国境外依法设立,具有所在国(地区)期货监管机构认可的,可以接受交易者资金和交易指令并以自己名义为交易者进行期货交易的有资质的金融机构。
(二)境外参与者资格的申请
境外特殊参与者按业务范围分为境外特殊经纪参与者和境外特殊非经纪参与者。
1.申请成为境外特殊经纪参与者应当具备的条件
(1)所在国(地区)具有完善的法律和监管制度;
(2)财务稳健,资信良好,具备充足的流动资本;
(3)具有健全的治理结构和完善的内部控制制度,经营行为规范;
(4)所在国(地区)期货监管机构已与中国证监会签订监管合作谅解备忘录;
(5)在境外设立并具有所在国(地区)期货经纪业务资格;
(6)承认并遵守能源中心业务规则及各项规定和决定;
(7)净资本不低于3 000万元人民币或等值外币;
(8)持续经营2年以上;
(9)具有满足开展业务所需要的人员、期货交易业务系统、设备和场地;
(10)具有健全的财务管理制度、完善的期货业务管理制度和良好的运营能力、诚信状况和声誉,处于正常运营状态;
(11)授权在境内合法存续满一年的经济组织或代表机构作为指定联络机构,并指定该经济组织或代表机构诚信良好的高级管理人员或员工作为指定联络人;
(12)能源中心规定的其他条件。
上海国际能源中心有权根据申请人的财务状况、风险管理能力和运营稳健程度,豁免上述一项或多项条件。
2.申请成为境外特殊非经纪参与者应当具备的条件
(1)所在国(地区)具有完善的法律和监管制度;
(2)财务稳健,资信良好,具备充足的流动资本;
(3)具有健全的治理结构和完善的内部控制制度,经营行为规范;
(4)承认并遵守能源中心业务规则及各项规定和决定;
(5)净资本或净资产不低于1 000万元人民币或等值外币;
(6)具有满足开展业务所需要的人员、期货交易业务系统、设备和场地;
(7)具有健全的财务管理制度、完善的期货业务管理制度和良好的运营能力、诚信状况和声誉,处于正常运营状态;
(8)授权在境内合法存续满一年的经济组织或代表机构作为指定联络机构,并指定该经济组织或代表机构诚信良好的高级管理人员或员工作为指定联络人;
(9)能源中心规定的其他条件。
上海国际能源中心有权根据申请人的财务状况、风险管理能力和运营稳健程度,豁免上述一项或多项条件。
境外参与者资格申请流程见图4-2。

(三)境外参与者资格的取消
境外特殊参与者资格不得转让。禁止以出租、抵押等方式私下转让或处置境外特殊参与者资格或交易席位,但境外特殊参与者可以根据自身发展需要,申请终止其相应资格。
此外,境外特殊参与者应当持续符合相应资格条件。不再符合资格条件的,应当向能源中心申请终止资格。
境外特殊参与者存在以下情形之一的,能源中心应当取消其境外特殊参与者资格。
(1)被有权监管机构吊销期货经纪业务资格或被宣布为期货市场禁止进入者等丧失相关主体资格的;
(2)以出租、抵押等方式私下转让或处置境外特殊参与者资格或交易席位的;
(3)无正当理由连续3个月不进行期货交易的;
(4)被能源中心宣布为不受市场欢迎的人;
(5)法院裁定宣告破产的;
(6)其他违反中国法律、法规、规章和严重违反能源中心有关规定的。
境外参与者资格取消流程见图4-3。

(四)境外交易者参与原油期货的方式
境外交易者通过能源中心审核后所享有的权利,构成了其参与原油期货的方式。首先,境外交易者享有的权利分为以下两种。
1.境外特殊经纪参与者享有的权利
(1)可以接受境外客户委托,按规定在能源中心直接入场交易;
(2)委托会员在能源中心进行结算和交割等业务;
(3)使用能源中心提供的交易设施,获得有关期货交易的信息和服务;
(4)按照交易规则行使申诉权;
(5)按照与能源中心签订的协议行使约定权利;
(6)能源中心规定的其他权利。
2.境外特殊非经纪参与者享有的权利
(1)按规定在能源中心直接入场交易并承担交易结果;
(2)委托会员在能源中心进行结算和交割等业务;
(3)使用能源中心提供的交易设施,获得有关期货交易的信息和服务;
(4)按照交易规则行使申诉权;
(5)按照与能源中心签订的协议行使约定权利;
(6)能源中心规定的其他权利。
根据权利的规定,境外投资者参与原油期货交易可以有以下五种模式:
(1)作为交易所境外特殊自营参与者,参与原油期货;
(2)作为交易所境外特殊经纪参与者,代理境外投资者参与原油期货(只有交易权,无结算权);
(3)境内期货公司直接代理境外投资者参与原油期货;
(4)境外期货公司通过转委托方式(一户一码)参与原油期货,禁止混码交易;
(5)境外期货公司通过IB方式参与原油期货。
此外,境外投资者不得接受被能源中心宣布为不受市场欢迎的人的委托,在能源中心为其进行期货交易。
境外投资者使用外币账户及外币作为保证金使用有哪些规定?
经能源中心批准,非期货公司会员、境外特殊非经纪参与者、客户可以将标准仓单、外币资金等资产作为保证金使用。
若办理资产作为保证金使用业务,非期货公司会员、境外特殊非经纪参与者应当向能源中心提出申请。客户应当授权期货公司会员、境外特殊经纪参与者、境外中介机构为其向能源中心提出申请,由后者办理相关业务手续。能源中心对作为保证金使用的资产进行验证交存。能源中心结算机构负责办理资产作为保证金使用的业务,受理的截止时间为每一交易日的 15:00。遇有特殊情况的,能源中心可以延长受理时间。
外币作为保证金使用的计算方法如下:
美元将以充抵保证金的方式使用,使用时并不发生真实的换汇,结售汇只涉及由期货交易产生的盈亏、手续费、交割货款等款项。
二级代理模式下,境外客户的交易盈利,将在一定时间内由海外经纪商通过在境内的期货资金账户将人民币回流到境外银行账户,在CNH市场完成换汇;境外客户的亏损,将在北京时间15:00收盘后根据保证金托管银行当天的在岸挂牌价将海外经纪商账户内的美元扣除。
我国有哪些适用境外参与者的法律及监管规定?
首先,境外交易者、境外经纪机构从事我国境内特定品种期货交易及其相关活动,应当遵守中国证监会公布的《境外交易者和境外经纪机构从事境内特定品种期货交易管理暂行办法》相关规定。
其次,境外交易者办理账户开立应当遵循《期货市场客户开户管理规定》和中国期货市场监控中心有限责任公司的业务规则。
境外特殊参与者从事期货交易的结算、交割业务和风险控制管理应当遵守《上海国际能源交易中心结算细则》《上海国际能源交易中心交割细则》和《上海国际能源交易中心风险控制管理细则》的相关规定。
参与原油期货交易的境外特殊经纪参与者接受境外中介机构委托,需要遵守《上海国际能源交易中心会员管理细则》的相关规定。
最后,对境外交易者、境外经纪机构从事我国境内特定品种期货交易及其相关活动,还应当遵守《期货交易管理条例》相关规定。
境外交易者或者境外经纪机构违反《期货交易管理条例》和中国证监会有关规定,中国证监会依法进行查处。如果需要境外交易者或者境外经纪机构所在地监管机构协助,中国证监会可以根据与其签署的双边或者多边监管合作谅解备忘录等跨境监管合作机制进行跨境监管合作。涉嫌犯罪,依法移送司法机关,追究刑事责任。
文章作者:芭蕉扇,如若转载,请注明出处:http://www.809030.com/news/21227.html

 芭蕉扇
                                                芭蕉扇                                            