在上周五,最高层召开会议研究新冠肺炎疫情防控工作,部署统筹做好疫情防控和经济社会发展工作。
在上周五,最高层召开会议研究新冠肺炎疫情防控工作,部署统筹做好疫情防控和经济社会发展工作。
会议内容中关于聚焦恢复经济工作的篇幅与谈及疫情部分相当,且在工作措施指向上相比前几次会议更加细化深入,这意味着当前工作的重心将由抓好疫情防控回归到恢复经济社会发展工作。
会议还重点提及十大行业,在其中,“加快补齐医疗废物、危险废物收集处理设施方面短板”被重点提及,这与市场所预期一致。
相对于5G、芯片、手机、新能源车这种炽热无比的网红概念板块,环保行业板块几乎一直是个“沉在水底”而少人关注的板块,只是得益于在去年的垃圾分类政策全国推行,环保行业才迎来市场广泛关注,一些此前默默无闻的个股也因此在炒作中亮了一把。
如今,随着危废处理业务再度被最高层明确指出要加快补短板,结合此前的各种政策吹风,如无意外,以危废处理为聚焦点的环保行业将更加确定地迎来业务再度蓬勃发展的高光时刻。
1
政策利好不断,市场空间广阔
在此轮疫情之前,据测算,我国每年医疗废物产生量150万吨以上,年复合增速近5%。全国医废持证企业年实际处置医废约100万吨,增长率其实不算高。但就现阶段的疫情防控而言,本次的疫情防控,无论是治疗还是防控进程,都相继消耗了大量的医疗物资,并且从时间看,未来的消耗量仍将维持一个井喷的趋势。
有数据预计,2020年全国新增口罩垃圾产量约16.2万吨,叠加其它类型新增医疗废物,预计2020年全国医疗废物产量增幅或将超过25%,预测到2023年,该领域市场规模将超过100亿。这对于以医废处置行业来说,无疑是一个很大的增量蛋糕。
此外,除了近日对医废、危废处理行业的政策吹风外,在近两年来,关于环保行业的政策指引明显增多,其中最引发关注的包括2019年6月国务院常通过的《中华人民共和国固体废物污染环境防治法(修订草案)》、针对各细分工业行业的固废危废处理管理新规,以及各地去陆续出台的生活垃圾分类管理条例等,都在对各细分领域的环保企业带来明显政策面的利好。
2月14日,证监会发布上市公司再融资的相关规定,较之前的征求意见稿进一步放松。环保行业由于资金驱动属性显著,过去两到三年环保公司受PPP规范及融资困境双重影响,发展增速明显放缓。环保公司资产负债率普遍较高(多在50%以上),且资本开支大,新项目拓展需要较大资本金投入。如今再融资有望明显改善相关企业资金实力,降低负债率,有助于企业实现可持续发展,亦有助于企业估值修复。
另一方面,在近日,继此前提前下达的专项债务1万亿元后,财政部又提前下达2020年新增地方政府债务限额8480亿元。其中一月份专项债中环保项目占比大幅提升,同时近期财政部还要求加强PPP项目入库和储备管理。有分析预计,环保的专项债全年额度大概率破千亿。

事实上,从投资增速看,2019年的全国环保投资持续保持增长态势,前11月生态保护和环境治理业的投资累计增速36.3%,明显高于固定资产投资和基建投资,政策倾向可谓非常明显。

就固废/危废业务而言,据近日生态环境部发布的《2019年全国大、中城市固体废物污染环境防治年报》显示,2018年,200个大、中城市一般工业固体废物产生量为15.5亿吨,工业危险废物产生量为4643.0万吨,医疗废物产生量为81.7万吨,生活垃圾产生量为21147.3万吨。其中工业危废产量增速远高于一般工业固废产量增速,2018年我国200个大、中城市工业危险废物产生量为4643万吨,平均每个城市产量为23.2万吨,同比2014年10.0万吨的产量增长132%,增速非常明显。随着我国近几年持续加大危险废物的整治力度,在未来相关管理制度的加严,工业固废危废的产量增速还将维持一个相当高的水平。
市场规模上,除了医废市场规模稍小外,2018年危废处理市场规模在1176亿元左右,预计到今年我国危废市场有望形成2000亿元以上的规模。
综上所述,对环保行业而言,财政、融资、资本市场支持多个方面都是利好不断,行业由涅走向重生,并非虚言。
2
整体估值处于低位,经营业绩有提升
虽然近一年以来A股市场整体收获了不错的上涨,大部分行业涨幅显著可观,但环保行业却是涨幅几乎靠后的,除了固废处理行业收获4.9%的上涨外,子版块大气治理、节能板块反而明显下跌,说明环保行业整体在过去难以获得市场的认可。

在过去几年,环保行业由于信用扩张过快,短债长投、资金错配,在金融去杠杆和ppp清库下,贷款难以获取、融资不畅,使得公司资金链出现问题,使得大部分企业的业绩持续大幅下滑甚至有个别公司陆续巨亏爆雷,行业估值也逐步下行到历史低位。

环保板块经过几年下跌,重点公司估值目前 PE15x 左右, PB在 1.5 倍左右,估值均处于历史低位,反应了市场对环保公司的悲观预期。以水务板块为例,一些水务板块优质运营公司PE多在10-15 倍,而同样质地的资产在一级市场的估值远在PE在15倍以上,一二级市场估值倒挂明显,令人惊奇。

经历2017-2018年阵痛后,行业内许多公司开始主动降低资产负债率,并且重点转向运营业务,同时在政府主动投资引导推动项目落地、国企和社会资本参与等各种政策纾困下,环保企业才终于缓过气来,业绩方面也有所回稳。
从截至目前的环保企业年度业绩预告看,2019年四季度出现类似去年同期大规模减值的情况已极少发生,这将意味这2019年全年净利润增速有可能进一步回暖,并且从单季度看,2019年前三季度的营收均高于2018年同期,而四季度一般是收入确认的高峰(金麒麟(行情603586,诊股)分析师)期,因此整体看,行业营收及净利润增长回暖还是有保证的。

企业现金流方面,2019年前三季度经营活动现金流大幅增长,行业内企业对应收账款催收力度有所加大。2019年前三季度投资活动现金流持续增长,固废处理、水环境治理项目持续推进。2019年前三季度筹资活动现金流较去年同期有所增长,在国家政策支持下,环保企业的融资紧张的情况得到了一定程度的纾解。

以A股市值最大的污水处理龙头碧水源(行情300070,诊股)为例,公司去年年报预计,2019年归属于上市公司股东的净利润13.07亿元至14.31亿元,增长幅度为5%至15%,主要得以于公司在下半年调整了发展方向和业务模式,项目推进加快,使得公司业绩得到了全面恢复。同时在中国交通建设集团有限公司全资子公司中国城乡控股集团有限公司入股公司后,对公司的协同效应逐渐释放,使得公司业绩稳步上升。

而作为危废处理龙头的东江环保(行情002672,诊股)2019年前三季度公司收入25.8亿元人民币,同比增长4.21%,归母净利润3.32亿元人民币,同比下降10.88%,业绩不及预期主要系公司期内计提信用减值8218万元,加大市场开拓力度,销售费用率上升,同时在建项目较多等所致。同时,公司近期公告,由于疫情防控影响,在江浙两省,东江环保所属危废处置基地的医疗废物日均处理量增加了30-40%,这意味今年一季度的业绩改善存在积极预期。
而在港股市场,垃圾处理龙头中国光大国际(00257)上半年收入162.26亿港元,同比增长38%,实现归母净利润26.30亿港元,同比增长20%,显示业绩增长稳定,但目前该股的PE仅7倍出头,PB也不到1倍。
3
行业集中度过低,外延扩张动作频频
目前我国环保行业仍处于快速成长阶段,但由于行业具有一定的准入壁垒,尤其是固废/危废行业,需要特殊的许可经营条件,同时环保行业本身具有区域垄断性、地域局限性、社会公共性等特点,导致国内的环保企业呈现“小散乱”特征,集中度明显偏低。
据wind数据,截至目前,国内市场以环保业务为主的131家上市公司(包括沪深46家,新三板85家)总市值才3875亿元左右,平均市值近32亿元,其中市值最大的碧水源也仅300亿出头。

在港股市场的固废概念股,情况大致一样,市值最大的中国光大国际(257)约340亿港元,其余均在百亿港元之下:

而在海外市场,千亿元体量的固废及水务处理环保巨头并不少见,如WM、RSG和WCN三大美国固废独角兽占据全美固废市场45%份额,体量最大的WM市值超过520亿美元,RSG市值超过300亿美元,WCN市值超过270亿美元。2005年至今,美国上市的龙头固废复合年涨幅在13-25%,大幅跑赢SP500指数,为股东提供了优异的回报。
美国废物管理公司(WM)于1971年成功上市,第二年就完成133次并购,公司一方面收购壮大核心业务,另一方面又不断剥离不具备定价优势的资产以及固废产业链上非核心业务资产。通过不断并购,公司成为世界固废行业的绝对龙头。其市值也在上市以来穿越了多次牛熊周期得以不断飙涨,让投资者收获巨大。

对比国外环保龙头可见,国内的废物处理企业体量还实在太小,简直弱得不像话,虽然中外市场环境及公司的经营运作模式有别,但凭着如此庞大的中国市场,国内培养出千亿级的环保龙头理当毫无压力,国内的环保企业想要追赶海外同类龙头的脚步,还有很长的路要走。
不过,值得庆幸的是,在近年来,国内环保行业在外延并购方面进步极快,不断通过横向、纵向并购拓展市场和延伸产业链,行业内部、跨行业、跨国并购声响不断。虽然这种模式留下了不少商誉爆雷、利益输送等问题后遗症,但不可否认是一个使企业快速壮大的最有效方式。
在2019年,国内上市公司中有超过50起并购,其中有7起并购金额超过10亿级,其中碧水源以10.18%的股份引进国资中国城乡控股,涉资28.69亿元,清新环境(行情002573,诊股)以25.31%的股份引进国润环境,涉资24.84亿元,此外兴源环境(行情300266,诊股)、国祯环保(行情300388,诊股)、中金环境(行情300145,诊股)等并购数额同样亮眼。

值得一提的是,鼓励危废处理处置向龙头集中是国家认可且在力推的方向,生态环境部近日印发《关于提升危险废物环境监管能力、利用处置能力和环境风险防范能力的指导意见》,提出重点区域应当开展危险废物集中处置区域合作,鼓励危险废物利用处置龙头企业做大做强、形成区域布局。在此政策方针下,危废处理处置行业及头部环保企业利好明显。
4
有什么值得关注的标的
首先需要指出的是,百亿级的医废处置市场规模并不算大,尤其是分摊到公司层面更不算多。但这是一块增量的蛋糕,并且从一些公司的财务数据测试,这块业务的毛利率在50%以上,对改块业务量较大的企业来说还是很有吸引力的。
对于投资布局的逻辑而言,目前危废及固废处置是高光时刻,会成为吸引市场关注乃至行业市值重估的吸铁石,叠加近期持续出台的环保政策利好指向、资本市场支持、收并购加快等方面利好,行业走向复苏概率不小。
可以关注医废、固废龙头为业务点的,且基本盘扎实,财务数据没大毛病的相关龙头企业,尤其是那些有全国性优势、和规模优势以及在市政工程领域有话语权的行业龙头。另外,还可以注意有国资入局、巨额并购,业绩预增,收获大订单等这些加分项的相关企业,往往能带来不小的惊喜。
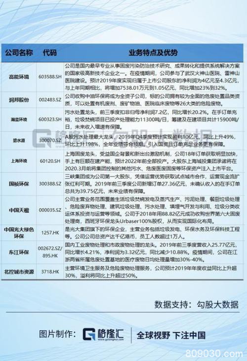
基于上述,通过简单梳理,值得关注的主要标的包括A股的碧水源、高能环境(行情603588,诊股)、东江环保、瀚蓝环境(行情600323,诊股)、润邦股份(行情002483,诊股)、上海环境(行情601200,诊股)、国祯环保、中国天楹(行情000035,诊股)等,港股的包括北控水务集团(0371)、中国光大国际(257)、中国光大绿色环保(1257)、北控城市资源(3718)等。

5
小结
中国是世界上最大的废物处理市场,随着政府监管加严和民众对环保要求的提升,这一块市场需求将会进一步持续增长。
尤值得一提的是,2020年是环保也的十三五考核关键节点(包括水十条、气十条、“十三五”生活垃圾处理设施建设规划等),在此之下,为更好完成目标规划,今年的政府各项环保工作必然要有所作为,这意味着在年内至少还会有很多关于环保行业的各项政策、会议、数据等重磅内容出台,这也给市场带来延续不断的炒作题材,对公司估值修复意义重大。
不口否认,在近年来的环保领域个股中,由于一些爆出巨雷的“老鼠屎”公司不良影响,市场上不少投资者对环保行业个股都谈之色变,具有一定的偏见,导致整个环保板块的估值一直得不到很好的认可。但实际上,在“世界工厂”+14亿人口基数的大背景下,国内的环保行业却有着最庞大的市场空间,且恰逢政策利好+行业多数公司经营业绩质量提升,同时整体估值长期处于相对低位,当中却是蕴藏着不少非常值得挖掘的投资机会。
目前国内的环保企业还处于快速成长阶段,行业集中度还太低,龙头缺的不是市场,而是时间。
文章作者:小雅鹿,如若转载,请注明出处:http://www.809030.com/stocks/64016.html

 小雅鹿
                                                小雅鹿                                            