3月1日,沪深交易所对强行蹭抗病毒药物瑞德西韦热点的三家公司提出批评和处罚。沪深交易所对于物产中大 (行情 600704 ,诊股),博瑞医药 (行情 688166 ,诊股)和海南海药 (行情 000566 ,诊股)等三家公司均表示对于抗病毒新药情况的披露不准确或不完整。
3月1日,沪深交易所对强行蹭抗病毒药物瑞德西韦热点的三家公司提出批评和处罚。沪深交易所对于物产中大(行情600704,诊股),博瑞医药(行情688166,诊股)和海南海药(行情000566,诊股)等三家公司均表示对于抗病毒新药情况的披露不准确或不完整。

据上交所3月1日披露,物产中大(600704)关于公司控股子公司“抗新型冠状病毒肺炎特效药瑞德西韦10T/制剂1000万支”项目的信息披露不完整,决定对该公司及其时任董事会秘书陈海滨予以通报批评。上述纪律处分将通报中国证监会,并记入上市公司诚信档案。
据悉,2020年2月13日上午,物产中大在“上证 e 互动”平台回答投资者提问时称,公司控股子公司江苏科本药业有限公司(以下简称科本药业)的“抗新型冠状病毒肺炎特效药瑞德西韦10T/制剂1000万支”项目于2020年2月6日获得江苏省启东市北新镇人民政府备案通过。消息一出,公司股票价格于2月13日收盘涨停。


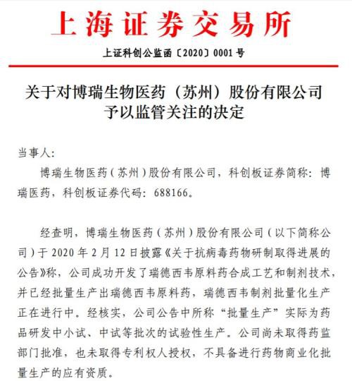
此外,上交所下发公告,对科创板公司江苏博瑞医药予以监管关注,并对其时任董事会秘书王征野予以通报批评。
公告称,经查明,博瑞医药于2月12日披露称,公司成功开发了瑞德西韦原料药合成工艺和制剂技术,并已经批量生产出瑞德西韦原料药,瑞德西韦制剂批量化生产正在进行中。
经核实,博瑞医药公告中所称“批量生产”实际为药品研发中小试、中试等批次的试验性生产。公司尚未取得药监部门批准,也未取得专利权人授权,不具备进行药物商业化批量生产的应有资质。
同日,深交所对海南海药及公司董秘通报批评。海南海药此前在公告中多次提及通过与合作伙伴的合作,在抗病毒药物研制上取得进展的信息,但未对与合作伙伴的合作模式、各方权利义务等重要信息进行披露。
炒短线交易频繁
从博瑞医药的交易数据来看,游资及机构都在在进行频繁交易。
自2月12日开始,博瑞医药2月12日到13日连续两日涨停,加上2月14日,三个交易日涨幅近60%。



博瑞医药龙虎榜数据
例如,博润医药2月17日的龙虎榜数据显示,一家机构买入1322万元,同时有3家机构合计卖出1.03亿元。
游资方面,值得注意的是,南宁园湖南路营业部自同一天买入758万元的同时,又卖出877万元。此外,2月25日,银河证券郑州南阳路营业部同一日买入790万又卖出799万。可以看出,游资超短线操作频繁。
2月25日博瑞医药收盘价65.40元,收盘上涨17.94%,全天换手率33.53%,振幅15.51%,成交额7.63亿元。盘后数据显示,上榜的前五大买卖营业部合计成交1.24亿元,占该股当天成交总金额的比例为16.24%,其中,买入成交额为4840.34万元,卖出成交额为7549.54万元,合计净卖出2709.19万元。
监管层加大监管力度
自疫情爆发以来,多家公司披露试图跻身“疫情概念股”。泰和科技(行情300801,诊股)2月2日在互动易平台表示,公司产品苯扎氯铵、次氯酸钠及拟生产的过氧乙酸可用于新型冠状病毒防疫过程中的环境消毒。
2月3日,泰和科技披露《增加经营范围并修订的公告》,拟将过氧乙酸等加入经营范围。2月3日起,公司股价已连续四个交易日涨停。
2月7日,深交所向泰和科技下发关注函,要求公司核实并说明相关情况。
深交所还在关注函中特意要公司说明,董事、监事、高级管理人员、持股5%以上股东及关联方是否存在内幕交易、操纵市场的情形,前述互动易回复相关信息是否存在主动迎合市场热点、炒作公司股价的情形。
2月4日,雅本化学(行情300261,诊股)在互动易平台表示,“公司子公司朴颐化学是阿扎那韦(Atazanavir)以及达鲁那韦(Darunavir)关键中间体的主要供应商,其中达鲁那韦主要生产手性药物中间体,达鲁那韦即达芦那韦。”
2月5日后,公司股价连续3日一字板涨停。
2月5日晚间,深交所迅速向雅本化学下发了关注函。之后,公司在回复中澄清,相关产品占公司营业收入的比例较小,暂时不会对公司业绩产生重大影响。
特殊时期,不仅是疫情防控概念股,A股近期的其它热点,如新能源汽车、华为概念等,均已纳入深交所重点监控范畴。
2月份至今,沪深交易所已下发6个通报批评,发出监管函8份。对于上市公司及相关主体信息披露违法行为,新《证券法》3月1日正式实施,将处罚上限从六十万元提高至一千万元,相关主体还需承担民事赔偿责任,同时,新《证券法》把自愿性信息披露纳入规范范围。
自愿性信息披露,一般是指除强制性披露的信息之外,上市公司基于公司形象、投资者关系、回避诉讼风险等动机主动披露的信息,如管理者对公司长期战略及竞争优势的评价、环境保护和社区责任、公司实际运作数据、前瞻性预测信息、公司治理效果等,管理人员自主性是自愿性信息披露制度的最大特点。
2月28日,沪深交易所发布《关于认真贯彻执行新证券法做好上市公司信息披露相关工作的通知》,强调信息披露义务人应当依法履行信息披露义务,明确信息披露义务人自愿披露与投资者作出价值判断和投资决策有关的信息,不得与依法披露的信息相冲突,不得误导投资者。
文章作者:芭蕉扇,如若转载,请注明出处:http://www.809030.com/stocks/66400.html

