中国证监会山东监管局(本文简称“山东证监局”)于近期开出今年“1号罚单”,华鑫证券营业部员工陆某阳控制他人账户累计交易股票20支,交易总金额超4000万元,最终被处以 “没一罚一”的处罚。
值得注意的是,被处罚的陆某阳今年才28岁,出生于1992年的他,从2017年入职后刚取得证券执业资格起,就开始违规炒股。
92年出生的券商员工
用他人账户违规炒股

山东证监局公布的今年1号行政处罚决定书显示,涉案的陆某阳是一名“90后”,出生于1992年10月,其于2017年7月17日起在华鑫证券有限责任公司烟台迎春大街证券营业部工作,并于同年8月14日取得证券执业资格。
山东证监局查明,陆某阳一直控制使用名为“刘某林”的账户,该账户资金的主要来源和去向均为陆某阳。而这个账户的开立时间为2015年11月,开立的营业部正是陆某阳任职的烟台迎春大街证券营业部。
经查明,2017年8月14日陆某阳成为证券公司从业人员时,借“刘某林”账户持有股票“双杰电气(行情300444,诊股)”103,960股未依法转让。
也就是说,在入职前就开始炒股的陆某阳,在入职券商营业部并取得证券执业资格后,并未停止炒股。而他作为证券从业人员违规持股时尚不满25岁。
陆某阳不仅违规持有股票,更是多次违规买卖股票,交易金额超过4000万元。
处罚决定书显示,2017年8月14日至2018年7月25日期间,陆某阳使用“刘某林”账户进行证券交易,期间累计交易股票20只,买入金额为2018.65万元,卖出金额为2274.66万元,买卖股票总成交金额4293.31万元,共获利33.43万元。
山东证监局依据有相关劳动合同、证券业执业证书、工资社保发缴记录、相关账户交易数据、银行账户资金流水、当事人询问笔录等证据证明,认定了陆某阳违规持有、买卖股票的事实。行政处罚决定书显示,陆某阳未提出陈述、申辩意见,也未要求听证。
山东证监局认定,陆某阳的上述行为违反2005年《证券法》第四十三条的规定,构成了2005年《证券法》第一百九十九条所述的禁止参与股票交易的人员持有、买卖股票的情形。
根据陆某阳违法行为的事实、性质、情节与社会危害程度,山东证监局责令陆某阳改正,没收陆某阳违法所得334,290.12元,并处以334,290.12元罚款,这也意味着陆某阳被“没一罚一”。
值得一提的是,虽然监管部门开具的这张罚单均是依照2005年《证券法》的规定作出的处罚,但是2020年3月1日施行的新《证券法》依然明确规定了证券从业人员买卖股票将被没收违法所得,并处以买卖证券等值以下罚款。此外,“其他具有股权性质的证券”也新被列入了禁止证券从业人员买卖的清单之中。
“双杰电气”2017年8月刚完成配股和复牌
经梳理公开信息发现,在上述案件中,陆某阳在取得证券从业资格时,其违规持有的 “双杰电气”刚完成了配股和复牌。
公告信息显示,2017年7月11日,双杰电气发布公告称中国证监会核准公司向原股东配售新股。同年7月31日,双杰电气发布公告称该次配股的认购工作已经完成,根据《创业板上市公司配股业务办理指南》的相关规定,经公司申请,公司股票将于8月1日开市起复牌。8月8日,双杰电气发布公告,经深圳证券交易所同意,公司该次配股共计配售42,157,957股人民币普通股将于8月9日起上市。

在陆某阳开始违规持有“双杰电气”的当天,也就是2017年8月14日,双杰电气股票收盘价为21.49元/股,以持有103,960股计算,也就是说陆某阳实际控制的“刘某林”账户,在当天资产超过200万元。
不过陆某阳持有的这只股票表现并不是太尽如人意。在同年9月21日,双杰电气盘中股价曾达到23.66元/股,此后股价持续下挫,2018年7月6日股价盘中一度降到8.06元/股,2018年7月25日的收盘价为9.44元/股。
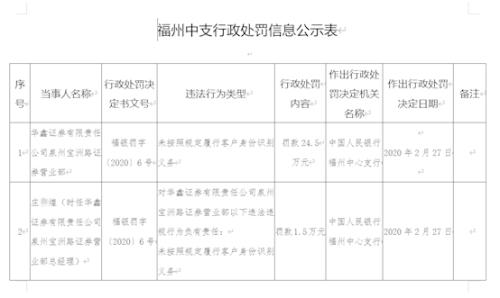
年初华鑫证券泉州一营业部也被处罚
实际上,华鑫证券泉州一营业部也在年初吃到了“罚单”。
中国人民银行福州中心支行于2020年3月公布的福州中支行政处罚信息公示表(福银罚字〔2020〕6号)显示,华鑫证券有限责任公司泉州宝洲路证券营业部因未按照规定履行客户身份识别义务,被处罚款24.5万元。
而时任华鑫证券泉州宝洲路证券营业部总经理的庄某煌,对上述违法违规行为负有责任,被处罚款1.5万元。

天眼查显示,华鑫证券的唯一股东为上海华鑫股份(行情600621,诊股)有限公司,该公司股票于1992年12月2日在上海证券交易所上市交易,股票简称“华鑫股份”,股票代码600621.SH。
文章作者:小汇,如若转载,请注明出处:http://www.809030.com/stocks/79126.html

