XCOQ爱客是国际知名的外汇、贵金属、CFD差价合约提供商,拥有国际顶尖的技术和专业的分析师团队,为广大客户提供稳定安全的交易环境和人性化的服务体验。
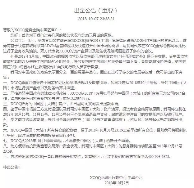
爱客金融外汇安全吗,这是一家很厚道的外汇交易商,18年因为种种原因退出中国市场,都把所有投资者的钱清退完毕,不像博美等那种平台,直接卷款跑路。所以从这种道义上来讲,不管爱客金融有没有监管,都值得我们信赖的,也应该受到外汇市场所有参与者的尊重,我们依旧期待这家公司有天能重新回归中国市场

附:爱客中国区CEO—James Holloway接受采访视频
文章作者:芭蕉扇,如若转载,请注明出处:http://www.809030.com/yaowen/6549.html

 芭蕉扇
                                                芭蕉扇                                            