关于批准国泰君安证券股份有限公司成为外币对市场会员的通知;
经审核,国泰君安证券股份有限公司符合银行间外币对市场会员条件,批准该公司自2018年11月19日起成为银行间外币对市场会员,可从事即期、远期、掉期及货币掉期交易。
相信很多业内人士都已经听到这个消息,接下来咱们进入国泰君安简单的了解下他们的情况。
关于账户:
客户于开立合约前,必须先存入不少于国泰君安外汇有限公司所提供合约价值百分之五的最初保证金要求,每张合约的维持保证金要求为合约价值的百分之三。
结算货币:
国泰君安外汇的交易帐户都是以美元为结算货币,交易汇入的资金如非美元,国泰君安外汇会将有关之款项兑汇成美元,然后存入客户的外汇交易帐户之内。
合约单位:
国泰君安外汇的每一手合约单位为十万元的基准货币 (最少交易手数为0.1手,即一万基准货币),比如澳元兑美元的合约,每一手的合约单位是十万的澳元,如交易货币为美元兑加元,一手的合约便是十万的美元。
在外汇交易当中,所谓「基准货币」指的是货币对中的左边货币,以美元兑加元为例,左边的货币是美元,因此美元就是基准货币;欧元兑美元的话,左边的货币是欧元,因此欧元就是基准货币。
交易平台:
MetaTrader 4 也就是我们经常使用的MT4软件。
外汇品种:
截图来自于官网,目前显示是29个交易品种。

关于手续费:
透过电子平台,每100,000元基准货币之买或卖手续费为50.00美元(可另议)。而透过电话交易服务,每100,000元基准货币之买或卖手续费为10.00美元。
电话热线 -交易: (852) 2509-9788
比较市面上的外盘成本,高了很多,很符合香港平台的标准。电话交易虽然手续费比较低,但不能买进理想的价格。电话需要时间,价格时刻变化。不太理想。
除手续费成本还有点差成本,外盘只要点差,还是比较低,这个优势不行。

关于隔夜利息:
利息比较目前国内推广发展中的平台,属于正常范围。以下图片是以0.1手的合约 收取的利息。正常计算还需要1在乘以10=1标准手。
杠杆保证金方面:

通过软件下载,注册模拟这块可以看出杠杆最高为20倍。
除非客户特别指示,否则国泰君安外汇会为所有客户的槓杆水平预设在20:1的水平 (美元兑离岸人民币除外),有需要调整槓杆水平的客户可个别通知我们,但槓杆水平不名高于20:1的水平,即证监会规例淮许的上限。
国泰君安外滙的保证金要求设为以下的水平:
最初保证金:合约价值的5%
维持保证金:合约价值的3%
强平保证金:合约价值的1.5%
最初保证金
最初保持金是指开仓时所需要的资金,以一手澳元兑美元为例,最初保证金就是十万澳元的5%,由于我们的结算货币是美元,因此兑换成美元(假设澳元兑美元的现价为0.9880)后的最初保证金就需要:
最初保证金:100,000 x 0.9880 x 5% = 4,940 美元
维持保证金
当帐户淨值跌至或低于所有未平仓合约的3%,客户将会透过电子形式收取追缴保证金通知(如适用)。如客户未能在星期六收市前两个小时(即香港时间上午2:00(夏令);上午3:00(冬令))满足维持保证金的要求,国泰君安外汇将会在星期六收市前,将部份或所有未平仓合约进行强制平仓,直至帐户满足维持保证金的要求,而不会作任何事前通知。
强平保证金
当帐户淨值跌至或低于所有未平仓合约的1.5%,未平仓合约将会降序排列的浮动亏损金额逐步平仓,gu直至帐户淨值维持在所有未平仓合约的1.5%以上,而不会作任何事前通知或警告。
追收保证金
在追收保证金通知发出后,客户只能够执行平仓指令而不能够建立新的仓位。追收保证金的通知将会通过以下任何一种或多于一种的途径通知客户:
交易平台的首页的提示、交易平台的讯息、电邮或电话。
帐户资金需在指定时间前达到维持保证金或追收保证金通知内所指明的金额之上,否则交易平台将在指定时间后对部份或所有仓位执行强制平仓。
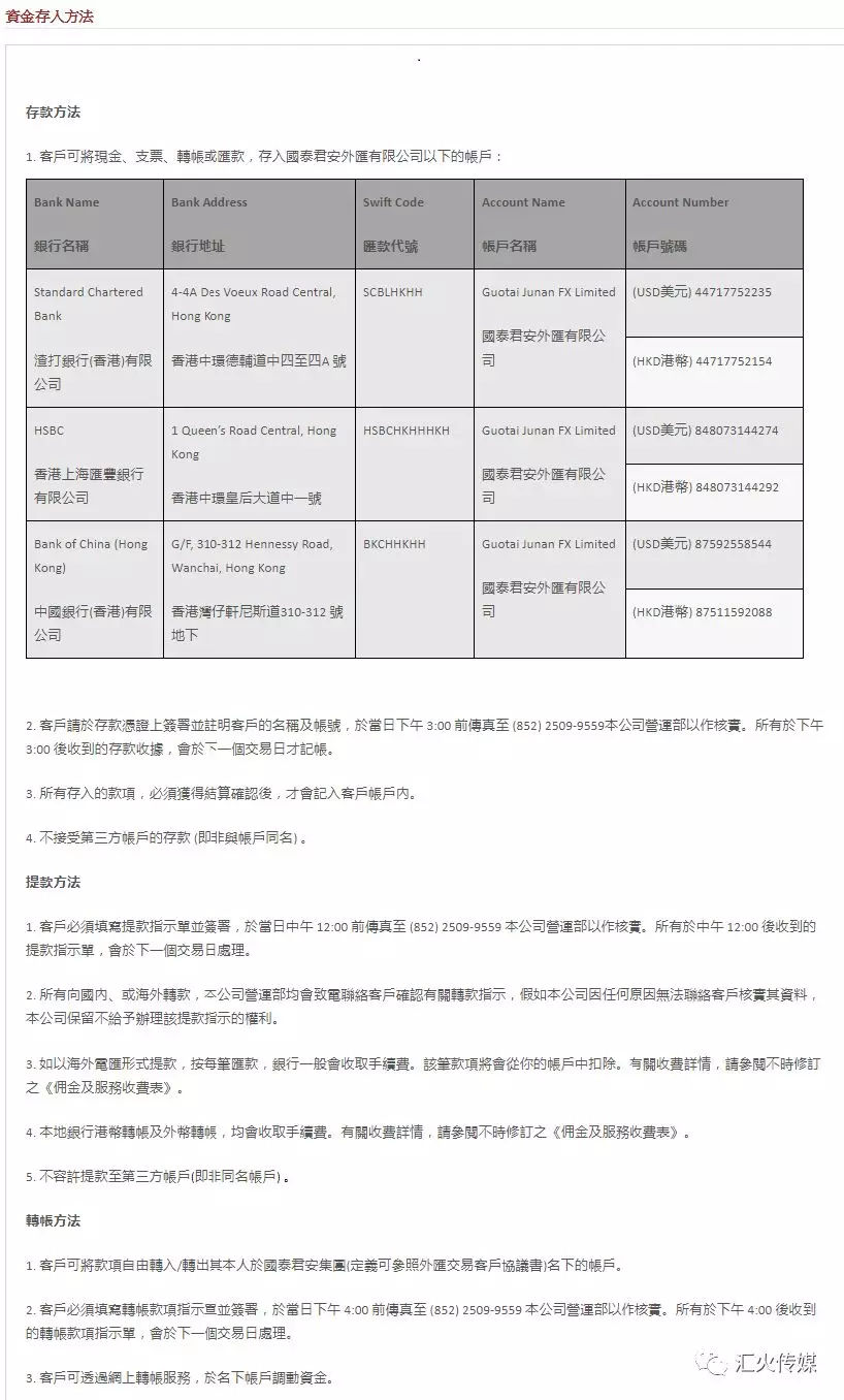
资金存入方法:
只支持电汇入金, (银联,支付宝,微信,网银,比特币,钱包,转账,统统不支持)

关于交易注意事项:
A. 交易时间
交易时间由香港时间星期一上午6:15(夏令)/上午7:15(冬令)开始至星期六上午4:00(夏令)/上午5:00(冬令)。(香港和我们没有时差的!)
B. 持仓利息
所有持仓部位于香港时间每日上午5:00(夏令)或上午6:00(冬令)计算利息。
C. 佣金
透过电子平台,每100,000元基准货币之买或卖手续费为50.00美元(可另议)。而透过电话交易服务,每100,000元基准货币之买或卖手续费为10.00美元。(还有点差哦)
D. 重设密码
密码要求为8个位组成,当中包括最少1个数字及1个英文字母。
E. 电话热线
交易: (852) 2509-9788
F. 保证金要求
客户于开立合约前,必须先存入不少于国泰君安外汇有限公司(“本公司”)所提供合约价值百分之五的最初保证金要求,每张合约的维持保证金要求为合约价值的百分之三。
当帐户淨值跌至或低于所有未平仓合的3%,客户将会透过电子形式收取追缴保证金通知(如适用) 。如客户未能在星期六收市前两个小时前(即香港时间上午2:00(夏令);上午3:00(冬令))满足维持保证金的要求,本公司将会在星期六收市前,将部份或所有未平仓合约进行强制平仓,直至帐户满足维持保证金的要求,而不会作任何事前通知。
当帐户淨值跌至或低于所有未平仓合约的1.5%,未平仓合约将会按降序排列的浮动亏损金额逐步平仓,直至帐户淨值维持在所有未平仓合约的1.5%之上,而不会作任何事前通知或警告。
客户须就其外汇交易帐户内之所有欠款每日支付利息,结欠年利率为香港优惠利率+8.00%。
本公司有权釐订及不时修改基本按金要求和利率而无需事先另行通知。此要求适用于所有槓杆式外汇交易的新开立合约和已开立的合约。
G. 交易限额
本公司于客户开立帐户时,将设定该帐户的交易限额。如该帐户交易超越此限额,本公司可将部份未平仓合约进行强制平仓,降回预设的交易限额,而不会作任何事前通知或警告。
H. 电话交易
本公司交易员的角色只是作为中介人代客户执行交易,及给予客户参考价格,因此交易员不能为客户提供可成交的价格。当客户要求进行交易后,交易员会告知客户参考价格、交易的状况及已成交之价格,但成交之价格将因市场之波动而有别于之前所报出之参考价。
I. 电话交易次流程
当客户致电进行电话交易时,交易员将会查缉客户之个人资料,以作核对身份之用。
以下是买卖交易时可能发生的对话:-
C: 客户
D: 国泰君安交易员
D: 请问您的交易帐号是什麽?
C: 我的交易帐号是888888
D: 请问您的出生日期是什麽?
C: 我的出生日期是1950年1月1日
D: 请问此交易帐号的持有人姓名是什麽?
C: 陈大文
C: 请问澳元兑美元的报价是什麽?
D: 澳元兑美元的参考价是0.8680/0.8683
C: 我想在市价买入一张澳元兑美元
D: 已经成交,于0.8683买入一张澳元兑美元
注:以上内容仅供参考。客户如有任何查询,请联络国泰君安客户服务(852) 2509-9788。
国泰君安抢下首块外汇牌照可以看出未来中国的外汇市场会越来越好,在未来更多的非银行金融机构参与外汇交易,有利于丰富市场交易主体和客户背景,改变当前人民币外汇市场相对单一的供求结构和交易风格,进而改善外汇市场流动性状况。
文章作者:芭蕉扇,如若转载,请注明出处:http://www.809030.com/news/2916.html

 芭蕉扇
                                                芭蕉扇                                            