今天,A股四大指数继续反弹。2020年首家科创板上市浙企科创板东方生物(行情688298,诊股)首日上市表现强势,两度临停,尾盘大涨超580%,股价站上145元。
今天,A股四大指数继续反弹。2020年首家科创板上市浙企科创板东方生物(行情688298,诊股)首日上市表现强势,两度临停,尾盘大涨超580%,股价站上145元。
科创板N东方二度临停
收盘涨超585%
浙江东方(行情600120,诊股)基因生物制品股份有限公司今日在上海证券交易所科创板上市。证券简称:东方生物,证券代码:688298。值得关注的是,其成为2020年首家科创板上市浙股。
N东方开盘价91.00元,上涨328.24%,随后股价一路走高。上交所于下午公告,N东方交易出现异常波动,决定14时15分开始暂停N东方交易,自14时25分起恢复交易。停牌前,N东方上涨456.7%。
复牌后,科创板N东方尾盘涨幅持续扩大。上交所决定自14时32分开始暂停N东方交易,自14时42分起恢复交易。停牌前,N东方大涨585.18%,报145.6元。
截至收盘,该股涨幅扩大至586.96%,全天成交量1884.79万股,成交额18.78亿元,换手率69.13%,总市值175亿元。

数据显示,此前,上市首日涨幅最大的公司为安集科技(行情688019,诊股),首日收盘涨幅达400.2%,全天最大涨幅超过520%。
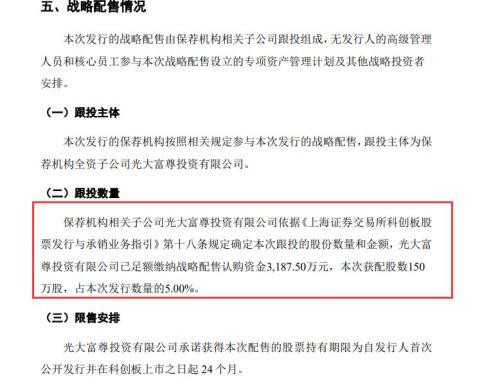
跟投股份首日浮盈1.87亿元
公司本次发行总量为3000.00万股,其中,网上发行量为1140.00万股,发行价格为21.25元/股,发行市盈率40.73倍,行业平均市盈率34.56倍,网上发行最终中签率为0.04127603%。
本次发行保荐机构为光大证券(行情601788,诊股)股份有限公司,参与跟投的机构为光大富尊投资有限公司,获配股数为150.00万股,占本次发行总量的5.00%,获配金额为3187.50万元,以首日收盘价计算,跟投股份首日浮盈1.87亿元。

这家浙企科创板申请获上交所受理日期为2019年5月9日,从上交所受理到上市,累计用了272天。
此次募集资金募集6.375亿元,投资的项目主要为“年产24000万人份快速诊断(POCT)产品项目”、“技术研发中心建设项目”、“营销网络与信息化管理平台建设项目”以及补充流动资金,项目旨在提高公司快速诊断(POCT)产品生产产能及未来的企业整体生产经营能力,有利于提升公司的盈利能力、抗风险能力、自主创新能力以及技术研发能力。
液态生物芯片产品技术水平国际领先
天眼查数据显示,东方生物成立于2005年12月,位于湖州安吉县,是一家专业从事体外诊断产品研发、生产与销售的公司,目前已完成从抗原抗体等生物原料、体外诊断试剂以及体外诊断仪器的全产业链,形成了以POCT即时诊断试剂为主导产品、重点发展分子诊断、生物原料、诊断仪器和液态生物芯片等产品的业务格局。
从持股方面看,公司实控人为方效良、方剑秋、方炳良(持有浙江东方基因生物制品股份有限公司股份比例:17.38、16.41、13.13%)。方效良、方剑秋和方炳良三人,合计持有公司64.7472%的股份。方效良和方剑秋系父子关系,方效良和方炳良系兄弟关系。

创始人方炳良为博士研究生学历,曾任北京协和医学院及中国医学科学院遗传医学系助理教授,随后相继在美国多所高校任职,现任美国德州大学MD安德森癌症研究中心胸和心血管外科教授。其父亲方效良担任东方生物董事长兼总经理。
目前,公司已在美国、加拿大设立了全资子公司,客户遍布全球一百多个国家,外销占比约95%,是国内少有的全面打开海外市场的医疗器械生产企业。
随着持续深入的全球市场拓展,公司近年来经营业绩取得了持续增长。2016年至2019年1-6月,公司实现净利润分别为3,562.70万元、3,270.57万元和6,395.60万元和3,118.07万元,综合毛利率达到 48.08%、48.12%、48.67%和46.81%。

国盛证券指出,东方生物液态生物芯片产品技术水平国际领先。液态生物芯片技术是既可用于免疫诊断(蛋白),也可用于分子诊断(核酸)的高通量诊断技术。
全产业链布局体外诊断
东方生物主要向境外医疗器械经销商提供体外诊断试剂,外销收入是公司收入的主要来源,占比超过94%,未来发展很大程度取决于海外市场的拓展情况。
其中,收入来自美国地区的比重较大,占比约40%左右,目前公司的产品尚不在加征关税清单之列。
面对国内体外诊断领域巨大的蓝海市场,东方生物表示,在做大做强POCT产品的基础上,公司将以杭州丹威、杭州深度两个研发生产基地为抓手,利用全球集成研发模式,加大对“高、精、尖”技术的研发投入,持续推动分子诊断、液态生物芯片的研发和产业化工作,形成差异化竞争优势,提高公司的核心竞争力,为公司的长远发展做好战略布局。
东方生物董事长方效良表示,上市是公司新的起点,未来,公司将继续本着创新驱动的理念,立足当前,力争将公司打造成在产品和服务方面均具备国际及国内竞争力的体外诊断产品供应商。
文章作者:德昂军,如若转载,请注明出处:http://www.809030.com/stocks/60250.html

