12月28日,第十三届全国人大常委会第十五次会议审议通过了《中华人民共和国证券法(2019年修正)》。为您梳理新旧《证券法》条文对比。
12月28日,第十三届全国人大常委会第十五次会议审议通过了《中华人民共和国证券法(2019年修正)》。为您梳理新旧《证券法》条文对比。
首先为大家盘点下10项制度的改革:



备注:以上内容来源于证监会要闻。
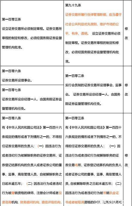
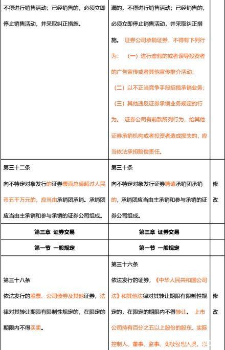
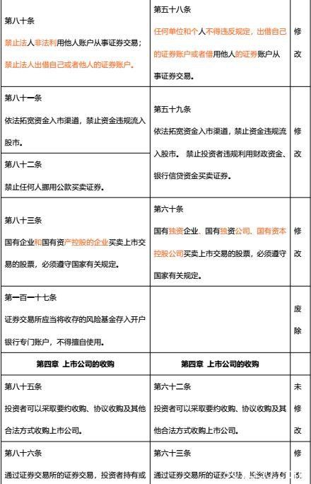
附修订详情(未修改法规未包含在以下列表中)

































































































文章作者:小汇,如若转载,请注明出处:http://www.809030.com/stocks/52218.html

