我国首个“云上市”的品种――液化石油气(LPG)期货今日将登陆大商所,首批上市合约为PG2011、PG2012、PG2101、PG2102和PG2103,合约上市基准价格为2600元/吨。值得注意的是,LPG期权合约自LPG期货合约正式挂牌交易后下一交易日上市,交易时间与期货合约交易时间一致,首批上市交易合约为以PG2011、PG2012、PG2101、PG2102和PG2103期货合约为标的的LPG期权合约。大商所将根据BAW美式期货期权定价模型计算新上市期权合约的挂牌基准价。
我国首个“云上市”的品种――液化石油气(LPG)期货今日将登陆大商所,首批上市合约为PG2011、PG2012、PG2101、PG2102和PG2103,合约上市基准价格为2600元/吨。值得注意的是,LPG期权合约自LPG期货合约正式挂牌交易后下一交易日上市,交易时间与期货合约交易时间一致,首批上市交易合约为以PG2011、PG2012、PG2101、PG2102和PG2103期货合约为标的的LPG期权合约。大商所将根据BAW美式期货期权定价模型计算新上市期权合约的挂牌基准价。

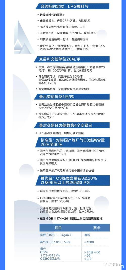
国内首个气体能源衍生品来了!
作为国内首个气体能源衍生品,LPG期货及期权产品的推出,在助力企业应对价格波动风险、完善贸易定价机制等方面发挥积极作用,对于衍生品市场服务实体经济意义重大。
据了解,LPG主要来源于油气田伴生气和原油炼制副产品,是清洁环保、应用广泛的重要燃料和化工原料。我国LPG市场发展迅速,按2019年均价4000元/吨估算,市场规模在1800亿元左右。
相关行业专家表示,LPG市场规模大、标准化程度高、便于存储和运输,产品质量指标体系明确且易于鉴定,有利于开展标准化的期货合约交易。
据了解,我国是世界第一大LPG进口国和消费国,2018年表观消费量4400万吨,国际市场LPG以燃料用途为主,燃料用LPG在我国也已成为现货贸易的主流。
大商所上市的LPG期货合约每手20吨,变动价位为1元/吨,上市当日涨跌停板幅度为合约挂牌基准价的±14%,交易保证金为8%。期货合约的交易指令每次最大下单数量为1000手,期货合约交易手续费为6元/手,期货标准仓单转让货款收付业务手续费为1元/吨。海洋石油阳江实业有限公司、东莞市九丰能源有限公司、广州华凯石油燃气有限公司、江门市新江煤气有限公司为基准交割厂库;浙江物产化工集团有限公司、万华化学(行情600309,诊股)(烟台)石化有限公司为非基准指定交割厂库,分别贴水100元/吨和200元/吨。

合约设计合理 提升市场参与度
LPG期货是我国首个气体能源衍生品,为此,大商所在LPG期货合约上做了有针对性的设计。对于已公布的LPG期货、期权合约及规则,业内人士普遍认为,合约及规则充分考虑了现货市场运行特点,合理的设计可以提升市场参与度。
“期货合约中交易单位定为20吨/手。按LPG4000元/吨的价格计算,一手期货合约价值80000元,最低保证金4000元,合约价值规模适中。合约最小变动价位定为1元/吨,相当于合约价值的万分之二点五,这个最小变动价格与合约价值的比率在已上市品种中处于中等偏下,对合约流动性比较有利。”东证期货大宗商品研究主管金晓对期货日报记者说。
中石油昆仑能源LPG销售部副总经理张尔嘉表示,针对LPG的特点,大商所以国标GB11174-2011为基准设定了主要交割质量指标,包括物理指标、组分指标、残留物指标、腐蚀指标、游离水等维度,确保了主要交割质量标准与现货贸易主流一致。在交割区域上,选择了国内LPG消费量最大、炼厂和进口企业较为集中、市场化和开放程度最高的广东地区作为基准交割地。广东地区有众多炼厂和贸易商参与,竞争充分,形成的价格最具代表性。在他看来,华南、华东和华北交割区域覆盖了国内LPG消费较为集中的大部分区域。
据记者了解,在交割方式上,LPG期货是大商所首个采用全厂库交割的品种。LPG行业供应、贸易、仓储一体化,没有第三方仓储,基本不存在垄断性,使得LPG比较适合全厂库交割。
“LPG期货实行一次性交割、滚动交割和期转现交割。这样的交割制度设计会推动未来期货价格与现货价格有效联动,有助于形成符合中国市场实际的价格发现机制。”金晓说。
交易规则方面,需要注意的是,LPG期货最后交易日设定为合约月份倒数第4个交易日,延长了滚动交割时间。金晓说,国内炼厂产出的LPG一般周转周期5―7天,比较短,滚动交割时间的延长更符合现货市场的实际情况,增加了可供交割量。
已公布的LPG期权合约及规则也体现出了方便和灵活,符合企业的套保需求,同时兼顾了市场流动性。LPG期权合约最小变动价位是0.2元/吨,幅度是期货合约的1/5。
“从已上市品种交易情况看,一般虚值期权交易相对活跃。所以最小变动价位设置成期货的1/5,能尽可能保证期权价格和期货价格之间的联动性。”金晓说,同时,期权合约的挂牌月份、交易时间与期货合约保持一致,满足了市场参与者不同时段的套保需求。
行权价格上,LPG期权合约覆盖了期货合约上一交易日结算价上下浮动1.5倍当日涨跌停板幅度对应的价格范围,并且设置了分段行权价格间距。具体来看,当行权价格小于2000元/吨,行权价格间距为25元/吨;行权价格在2000―6000元/吨时,行权价格间距为50/吨;当行权价格大于6000元/吨时,行权价格间距为100元/吨。
对此,金晓认为,如此设计让期权价格与期货价格的波动相匹配,保证期货合约达到涨跌停板后仍有实值、虚值和平值期权可以交易。在她看来,把期权合约数量控制在合理范围内,既不会因合约过多、影响期权合约的流动性,又不会因合约过少、让期权策略组合的构建束手束脚。此外,LPG期权合约采用美式期权,使得期权合约更为方便灵活,分散了集中行权的压力。
“期货+期权”丰富交易策略
徽商期货研究所刘娇对记者表示,“近年来,液化石油气价格经历大幅波动,以基准交割地广东为例,其价格波动最为剧烈,最大波幅达到107.47%。此外,江苏地区由于大量PDH项目兴起,不确定因素增多,最大波幅达到96.34%。LPG作为油气工业的产物,其价格与国际油价具有较强的相关性。同时,对国内LPG价格而言,较高的对外依存度决定了国际LPG价格对国内价格有重大影响。”
在此背景下,此次LPG期货与期权同步上市,不仅为企业提供了避险工具,还丰富了企业交易策略。
某LPG销售公司负责人表示,中国采购液化气的主要价格指数CP是中东供应商一家说了算,没有中国期货市场时,只能在国际上找其他的手段对冲风险,有了中国的期货、期权市场,就可以借助这些工具,将在途和入库的货物价格变化风险提前对冲,减小波幅,保持稳定生产。
在海通期货能源化工研究组长杨安看来,期权的一大特点是非线型收益,“买入期权的损失有限,理论受益无限”。杨安表示,以库存保值为例,2月底受全球金融市场大跌影响,液化石油气后期价格存大幅下跌风险,在这种情况下,库存汽油可以选择以买入看跌期权为主,支付80元/吨权利金购买平值期权。如果后期价格大幅下跌400元,权利金就会相应大幅增加,此时权利金已经涨至520元/吨,这时企业可以选择平仓或者行权赚取期权收益,从而弥补现货价格的损失;如果后期价格上涨,那么现货库存将会升值,同时买入看跌期权保值部分,仅仅损失权利金而已。
首日交易“稳”字当头
目前,大商所已发布LPG期货、期权合约上市交易有关事项。期货方面,首批上市交易合约为PG2011、PG2012、PG2101、PG2102、PG2103,各合约挂牌基准价为2600元/吨。相关专家认为,结合当前原油及LPG现货价格走势看,该基准价符合市场预期。

LPG期权合约方面,上市初期仅提供限价指令和限价止损(盈)指令,期权合约的交易指令每次最大下单数量与期货合约交易指令每次最大下单数量相同,即1000手。期权合约与期货合约不合并限仓。LPG期权合约交易手续费标准为1元/手,行权(履约)手续费标准为1元/手。
据期货日报记者了解,由于近期国际原油价格大幅下跌,我国LPG现货价格不断走低。国家统计局数据显示,与3月上旬相比,3月中旬LPG价格下降14.2%,跌至3250.9元/吨。截至3月27日,广州石化LPG出厂价格已经跌至2700元/吨,较今日的期货挂牌价格升水100元/吨。
对于LPG期货上市首日价格运行区间,机构认为,PG2011合约首日价格合理上限参考CME 10月丙烷纸货价格230.1美元/吨,运至华南并进行卖出交割,成本约2574元/吨;参考远月民用气价格预估,PG2011合约首日价格合理下限约为2340元/吨。
“当前LPG现货价格国产气华南地区主流价为2950―2970元/吨,国内平均价格为2917元/吨。基准价贴水现货价,与大多已上市的能化期货品种基差结构类似,基本符合市场对后期走势的预判,处于合理价格区间。”刘娇认为,预计上市后LPG期货价格走势将跟随国际油价波动。
对于LPG期货上市后的交易策略,她指出,在品种套利上,产业企业可以考虑将LPG期货与能源类表现相对较强的燃料油等品种进行配置。
“在当前市场波动不断的背景下,LPG产业链企业面临市场供需调整、产销两端价格等风险,此时可利用LPG期货对冲现货上的风险。”刘娇同时提醒,首次参与衍生品的企业和相关投资者在首日交易中要理性,应关注价格波动,做好风险管理。




文章作者:芭蕉扇,如若转载,请注明出处:http://www.809030.com/futures/76281.html

